schoolГеометрия
verifiedРешено AI
Решение: Векторы, Геометрия 9 класс, 1 вариант
help_outlineУсловие задачи
реши и скажи как,и по сколько см четрить вектора

lightbulbКраткий ответ
Чтобы построить вектор p = 3a - 1/2b, нужно отложить вектор 3a длиной 9 см в направлении a, а затем вектор -1/2b длиной 1 см в направлении, противоположном b. Вектор p соединяет начало первого с концом второго.
Подробное решение
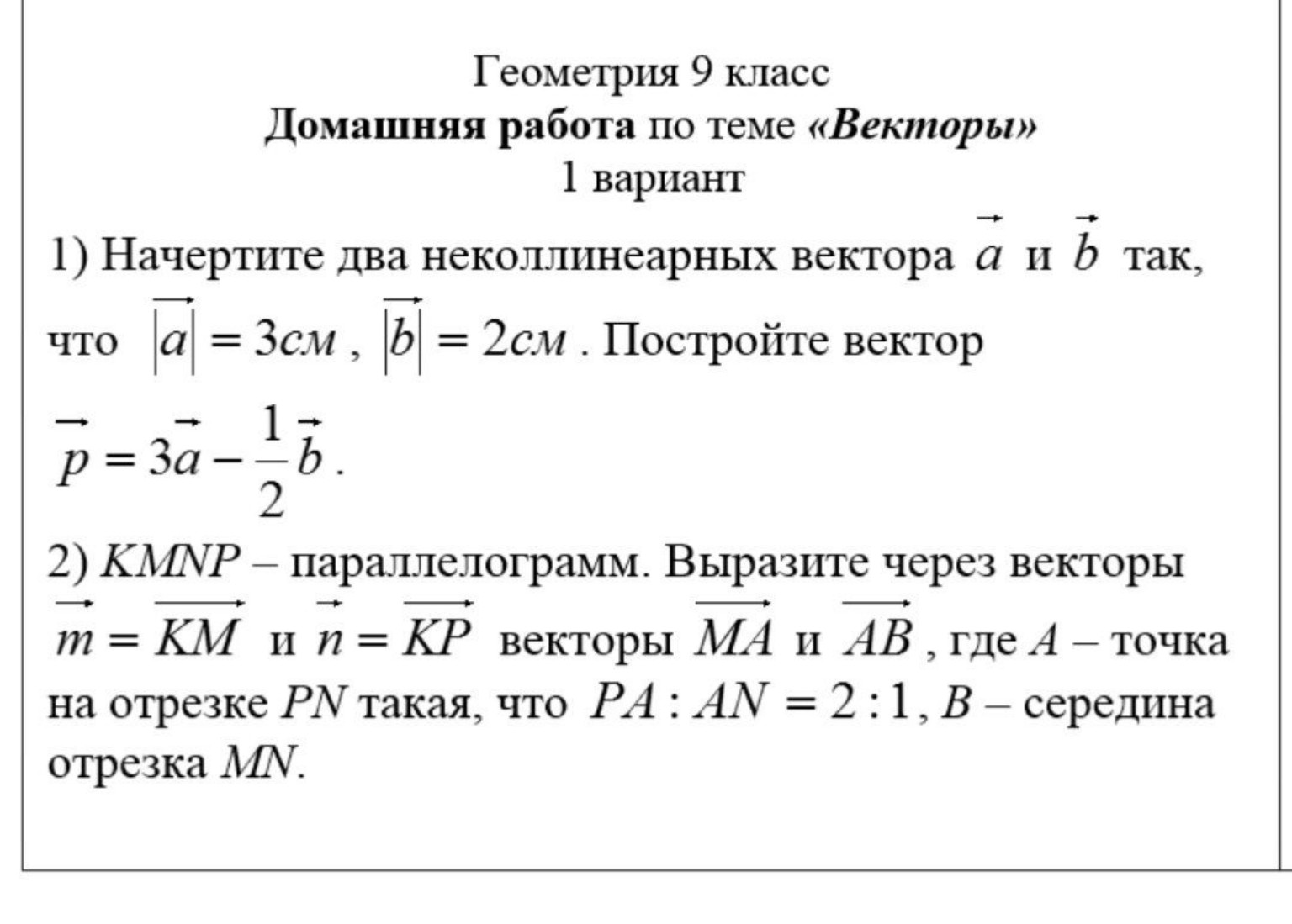
Геометрия 9 класс. Домашняя работа по теме «Векторы». 1 вариант.
Задача 1.
Для выполнения этого задания в тетради:
1. Начертите вектор \(\vec{a}\) длиной 3 см (например, горизонтально вправо).
2. Начертите вектор \(\vec{b}\) длиной 2 см под углом к вектору \(\vec{a}\) (например, вверх и вправо).
3. Чтобы построить вектор \(\vec{p} = 3\vec{a} - \frac{1}{2}\vec{b}\), выполните следующие шаги:
- Отложите от произвольной точки вектор \(3\vec{a}\). Его длина будет \(3 \cdot 3 = 9\) см, направление совпадает с \(\vec{a}\).
- От конца век \(3\vec{a}\) отложите вектор \(-\frac{1}{2}\vec{b}\). Его длина будет \(2 \cdot \frac{1}{2} = 1\) см, а направление будет противоположным вектору \(\vec{b}\).
- Искомый вектор \(\vec{p}\) соединит начало первого вектора с концом второго (по правилу треугольника).
Итоговые длины для построения:
- Вектор \(3\vec{a}\) — 9 см.
- Вектор \(-\frac{1}{2}\vec{b}\) — 1 см (в обратную сторону от \(\vec{b}\)).
Задача 2.
Дано: \(KMNP\) — параллелограмм. \(\vec{KM} = \vec{m}\), \(\vec{KP} = \vec{n}\).
Точка \(A\) на \(PN\), \(PA : AN = 2 : 1\).
Точка \(B\) — середина \(MN\).
Выразить: \(\vec{MA}\) и \(\vec{AB}\).
Решение:
1) Выразим вектор \(\vec{MA}\).
По правилу сложения векторов:
\[ \vec{MA} = \vec{MK} + \vec{KP} + \vec{PA} \]
Так как \(\vec{MK} = -\vec{m}\) и \(\vec{KP} = \vec{n}\).
По условию \(PA : AN = 2 : 1\), значит отрезок \(PN\) делится на 3 части, и \(PA\) составляет \(\frac{2}{3}\) от \(PN\).
Так как \(KMNP\) — параллелограмм, то \(\vec{PN} = \vec{KM} = \vec{m}\).
Следовательно, \(\vec{PA} = \frac{2}{3}\vec{PN} = \frac{2}{3}\vec{m}\).
Подставляем в формулу:
\[ \vec{MA} = -\vec{m} + \vec{n} + \frac{2}{3}\vec{m} = \vec{n} - \frac{1}{3}\vec{m} \]
2) Выразим вектор \(\vec{AB}\).
По правилу сложения векторов:
\[ \vec{AB} = \vec{AN} + \vec{NB} \]
Так как \(PA : AN = 2 : 1\), то \(\vec{AN} = \frac{1}{3}\vec{PN} = \frac{1}{3}\vec{m}\).
Так как \(B\) — середина \(MN\), а \(\vec{NM} = \vec{PK} = -\vec{n}\), то:
\[ \vec{NB} = \frac{1}{2}\vec{NM} = -\frac{1}{2}\vec{n} \]
Подставляем в формулу:
\[ \vec{AB} = \frac{1}{3}\vec{m} - \frac{1}{2}\vec{n} \]
Ответ:
\[ \vec{MA} = \vec{n} - \frac{1}{3}\vec{m} \]
\[ \vec{AB} = \frac{1}{3}\vec{m} - \frac{1}{2}\vec{n} \]