schoolМатематика
verifiedРешено AI
Решение алгебраических задач онлайн
help_outlineУсловие задачи
Реши задачу: Помоги мне пожалуйста решить правильно алгебру

lightbulbКраткий ответ
Получите подробное решение алгебраических задач с объяснениями. Примеры: нахождение значения выражения, сокращение дроби и деление.
Подробное решение
Конечно, давайте решим эти алгебраические задачи по порядку.
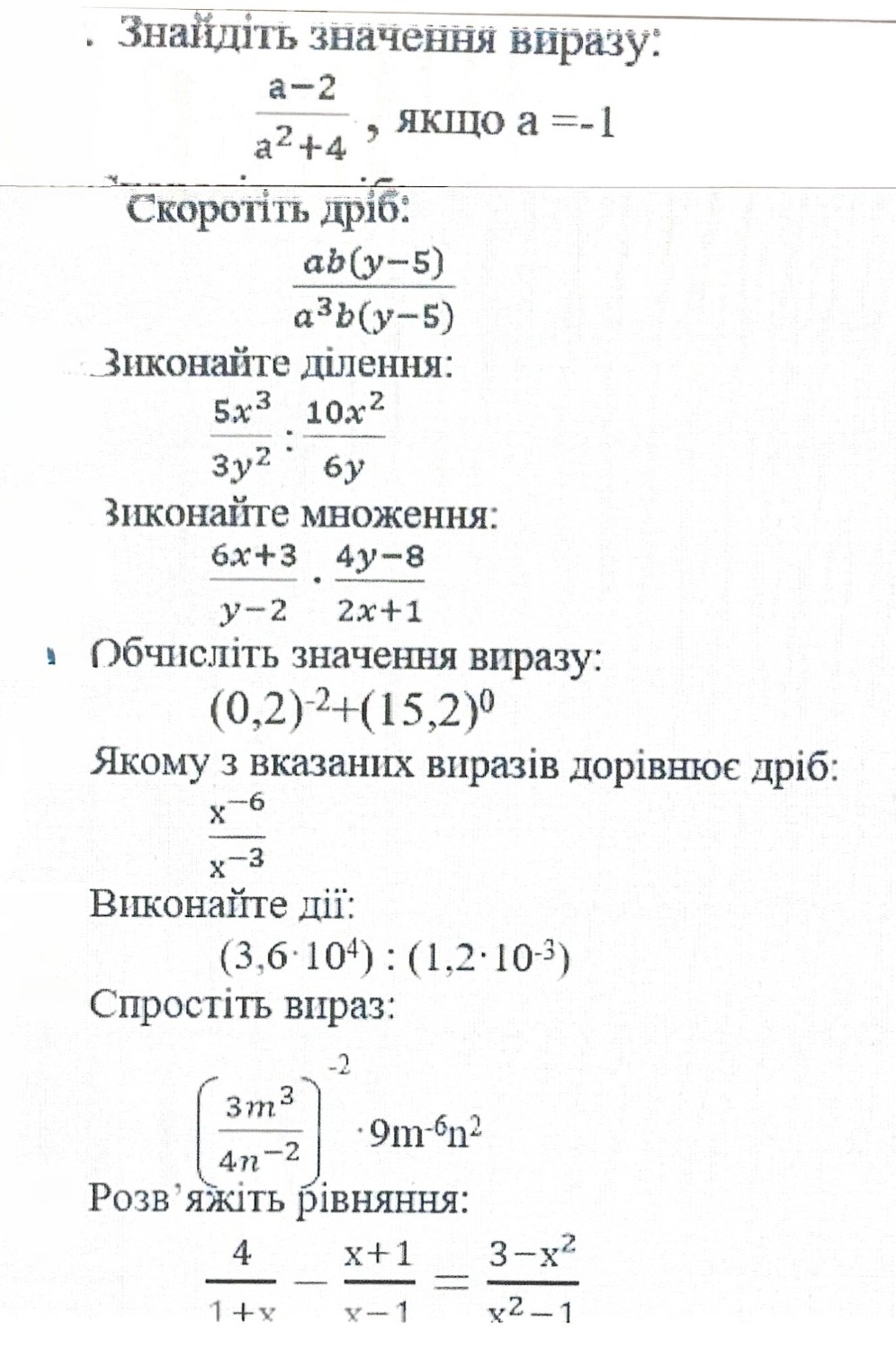
1. Найдите значение выражения:
\[ \frac{a-2}{a^2+4}, \text{ если } a = -1 \]
Решение:
Подставим значение \(a = -1\) в выражение:
\[ \frac{-1-2}{(-1)^2+4} = \frac{-3}{1+4} = \frac{-3}{5} \]
Ответ: \(-\frac{3}{5}\)
2. Сократите дробь:
\[ \frac{ab(y-5)}{a^3b(y-5)} \]
Решение:
Сократим общие множители в числителе и знаменателе. Предполагаем, что \(a \neq 0\), \(b \neq 0\) и \(y-5 \neq 0\).
\[ \frac{ab(y-5)}{a^3b(y-5)} = \frac{1}{a^{3-1}} = \frac{1}{a^2} \]
Ответ: \(\frac{1}{a^2}\)
3. Выполните деление:
\[ \frac{5x^3}{3y^2} : \frac{10x^2}{6y} \]
Решение:
Чтобы разделить одну дробь на другую, нужно умножить первую дробь на обратную второй дроби:
\[ \frac{5x^3}{3y^2} \cdot \frac{6y}{10x^2} \]
Теперь перемножим числители и знаменатели, а затем сократим:
\[ \frac{5x^3 \cdot 6y}{3y^2 \cdot 10x^2} = \frac{30x^3y}{30x^2y^2} \]
Сократим общие множители \(30\), \(x^2\), \(y\):
\[ \frac{30x^3y}{30x^2y^2} = \frac{x^{3-2}}{y^{2-1}} = \frac{x}{y} \]
Ответ: \(\frac{x}{y}\)
4. Выполните умножение:
\[ \frac{6x+3}{y-2} \cdot \frac{4y-8}{2x+1} \]
Решение:
Сначала вынесем общие множители из числителей:
\(6x+3 = 3(2x+1)\)
\(4y-8 = 4(y-2)\)
Подставим это в выражение:
\[ \frac{3(2x+1)}{y-2} \cdot \frac{4(y-2)}{2x+1} \]
Теперь перемножим дроби и сократим общие множители \((2x+1)\) и \((y-2)\). Предполагаем, что \(y-2 \neq 0\) и \(2x+1 \neq 0\).
\[ \frac{3(2x+1) \cdot 4(y-2)}{(y-2) \cdot (2x+1)} = 3 \cdot 4 = 12 \]
Ответ: \(12\)
5. Вычислите значение выражения:
\[ (0,2)^{-2} + (15,2)^0 \]
Решение:
Вспомним свойства степеней:
\(a^{-n} = \frac{1}{a^n}\)
\(a^0 = 1\) (для \(a \neq 0\))
Тогда:
\[ (0,2)^{-2} = \left(\frac{2}{10}\right)^{-2} = \left(\frac{1}{5}\right)^{-2} = 5^2 = 25 \]
\[ (15,2)^0 = 1 \]
Сложим полученные значения:
\[ 25 + 1 = 26 \]
Ответ: \(26\)
6. Какому из указанных выражений равно дробь:
\[ \frac{x^{-6}}{x^{-3}} \]
Решение:
Используем свойство степеней: \(\frac{a^m}{a^n} = a^{m-n}\)
\[ \frac{x^{-6}}{x^{-3}} = x^{-6 - (-3)} = x^{-6+3} = x^{-3} \]
Ответ: \(x^{-3}\)
7. Выполните действия:
\[ (3,6 \cdot 10^4) : (1,2 \cdot 10^{-3}) \]
Решение:
Разделим числа и степени отдельно:
\[ \frac{3,6 \cdot 10^4}{1,2 \cdot 10^{-3}} = \left(\frac{3,6}{1,2}\right) \cdot \left(\frac{10^4}{10^{-3}}\right) \]
\[ \frac{3,6}{1,2} = 3 \]
\[ \frac{10^4}{10^{-3}} = 10^{4 - (-3)} = 10^{4+3} = 10^7 \]
Перемножим полученные результаты:
\[ 3 \cdot 10^7 \]
Ответ: \(3 \cdot 10^7\)
8. Упростите выражение:
\[ \left(\frac{3m^3}{4n^{-2}}\right)^{-2} \cdot 9m^{-6}n^2 \]
Решение:
Сначала раскроем скобки, используя свойства степеней \(\left(\frac{a}{b}\right)^n = \frac{a^n}{b^n}\) и \((a^m)^n = a^{mn}\):
\[ \left(\frac{3m^3}{4n^{-2}}\right)^{-2} = \frac{(3m^3)^{-2}}{(4n^{-2})^{-2}} = \frac{3^{-2}(m^3)^{-2}}{4^{-2}(n^{-2})^{-2}} = \frac{3^{-2}m^{-6}}{4^{-2}n^4} \]
Теперь подставим это обратно в выражение:
\[ \frac{3^{-2}m^{-6}}{4^{-2}n^4} \cdot 9m^{-6}n^2 \]
Заменим \(3^{-2} = \frac{1}{3^2} = \frac{1}{9}\) и \(4^{-2} = \frac{1}{4^2} = \frac{1}{16}\):
\[ \frac{\frac{1}{9}m^{-6}}{\frac{1}{16}n^4} \cdot 9m^{-6}n^2 = \frac{1}{9}m^{-6} \cdot \frac{16}{1} \cdot \frac{1}{n^4} \cdot 9m^{-6}n^2 \]
Перегруппируем множители:
\[ \left(\frac{1}{9} \cdot 16 \cdot 9\right) \cdot (m^{-6} \cdot m^{-6}) \cdot \left(\frac{1}{n^4} \cdot n^2\right) \]
\[ (16) \cdot (m^{-6-6}) \cdot (n^{2-4}) \]
\[ 16 \cdot m^{-12} \cdot n^{-2} \]
Можно записать как:
\[ \frac{16}{m^{12}n^2} \]
Ответ: \(\frac{16}{m^{12}n^2}\)
9. Решите уравнение:
\[ \frac{4}{1+x} - \frac{x+1}{x-1} = \frac{3-x^2}{x^2-1} \]
Решение:
Сначала найдем общий знаменатель. Заметим, что \(x^2-1 = (x-1)(x+1)\).
Общий знаменатель будет \((x-1)(x+1)\).
Ограничения: \(x \neq 1\) и \(x \neq -1\).
Приведем все дроби к общему знаменателю:
\[ \frac{4(x-1)}{(1+x)(x-1)} - \frac{(x+1)(x+1)}{(x-1)(x+1)} = \frac{3-x^2}{(x-1)(x+1)} \]
Теперь, когда знаменатели одинаковые, мы можем приравнять числители:
\[ 4(x-1) - (x+1)^2 = 3-x^2 \]
Раскроем скобки:
\[ 4x - 4 - (x^2 + 2x + 1) = 3 - x^2 \]
\[ 4x - 4 - x^2 - 2x - 1 = 3 - x^2 \]
Перенесем все члены в одну сторону и упростим:
\[ -x^2 + 2x - 5 = 3 - x^2 \]
Прибавим \(x^2\) к обеим частям:
\[ 2x - 5 = 3 \]
Прибавим \(5\) к обеим частям:
\[ 2x = 8 \]
Разделим на \(2\):
\[ x = 4 \]
Проверим, удовлетворяет ли \(x=4\) ограничениям. \(4 \neq 1\) и \(4 \neq -1\), так что решение подходит.
Ответ: \(x=4\)