schoolМатематика
verifiedРешено AI
Решение уравнений x^2 + 7x = 0, -x^2 - x = 0, x^2 = 0
help_outlineУсловие задачи
Реши задачу: Помоги пж

lightbulbКраткий ответ
Решения уравнений: x^2 + 7x = 0 -> x = 0, x = -7; -x^2 - x = 0 -> x = 0, x = -1; x^2 = 0 -> x = 0. Подробное решение каждого уравнения с объяснениями.
Подробное решение
Конечно, помогу! Вот решения всех уравнений, оформленные так, чтобы было удобно переписать в тетрадь.
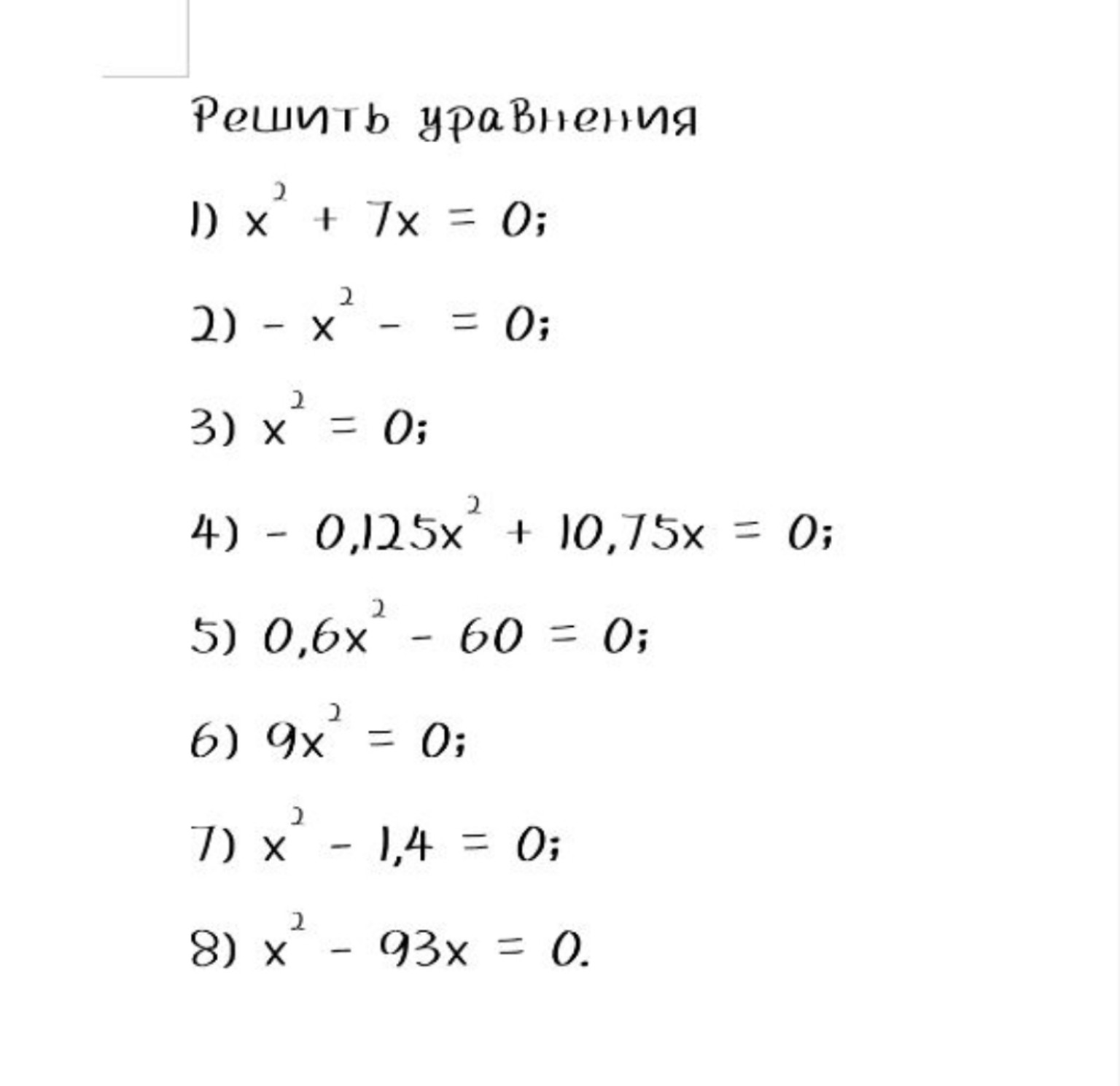
Решить уравнения
1) \(x^2 + 7x = 0\)
Решение:
Это неполное квадратное уравнение. Вынесем \(x\) за скобки:
\(x(x + 7) = 0\)
Произведение равно нулю, если хотя бы один из множителей равен нулю.
Значит, либо \(x = 0\), либо \(x + 7 = 0\).
Если \(x + 7 = 0\), то \(x = -7\).
Ответ: \(x_1 = 0\), \(x_2 = -7\).
2) \(-x^2 - x = 0\)
Решение:
Это неполное квадратное уравнение. Вынесем \(-x\) за скобки:
\(-x(x + 1) = 0\)
Произведение равно нулю, если хотя бы один из множителей равен нулю.
Значит, либо \(-x = 0\), либо \(x + 1 = 0\).
Если \(-x = 0\), то \(x = 0\).
Если \(x + 1 = 0\), то \(x = -1\).
Ответ: \(x_1 = 0\), \(x_2 = -1\).
3) \(x^2 = 0\)
Решение:
Это простейшее квадратное уравнение.
Чтобы квадрат числа был равен нулю, само число должно быть равно нулю.
\(x = 0\)
Ответ: \(x = 0\).
4) \(-0,125x^2 + 10,75x = 0\)
Решение:
Это неполное квадратное уравнение. Вынесем \(x\) за скобки:
\(x(-0,125x + 10,75) = 0\)
Произведение равно нулю, если хотя бы один из множителей равен нулю.
Значит, либо \(x = 0\), либо \(-0,125x + 10,75 = 0\).
Если \(-0,125x + 10,75 = 0\), то:
\(-0,125x = -10,75\)
\(x = \frac{-10,75}{-0,125}\)
\(x = \frac{10,75}{0,125}\)
Чтобы было удобнее делить, можно умножить числитель и знаменатель на 1000:
\(x = \frac{10750}{125}\)
\(x = 86\)
Ответ: \(x_1 = 0\), \(x_2 = 86\).
5) \(0,6x^2 - 60 = 0\)
Решение:
Это неполное квадратное уравнение. Перенесем свободный член в правую часть:
\(0,6x^2 = 60\)
Разделим обе части на 0,6:
\(x^2 = \frac{60}{0,6}\)
\(x^2 = \frac{600}{6}\)
\(x^2 = 100\)
Извлечем квадратный корень из обеих частей:
\(x = \pm\sqrt{100}\)
\(x = \pm 10\)
Ответ: \(x_1 = 10\), \(x_2 = -10\).
6) \(9x^2 = 0\)
Решение:
Разделим обе части на 9:
\(x^2 = \frac{0}{9}\)
\(x^2 = 0\)
Извлечем квадратный корень:
\(x = 0\)
Ответ: \(x = 0\).
7) \(x^2 - 1,4 = 0\)
Решение:
Это неполное квадратное уравнение. Перенесем свободный член в правую часть:
\(x^2 = 1,4\)
Извлечем квадратный корень из обеих частей:
\(x = \pm\sqrt{1,4}\)
Ответ: \(x_1 = \sqrt{1,4}\), \(x_2 = -\sqrt{1,4}\).
8) \(x^2 - 93x = 0\)
Решение:
Это неполное квадратное уравнение. Вынесем \(x\) за скобки:
\(x(x - 93) = 0\)
Произведение равно нулю, если хотя бы один из множителей равен нулю.
Значит, либо \(x = 0\), либо \(x - 93 = 0\).
Если \(x - 93 = 0\), то \(x = 93\).
Ответ: \(x_1 = 0\), \(x_2 = 93\).