schoolМатематика
verifiedРешено AI
Контрольная работа №3 по алгебре 7 класс: Вариант 2 - Решение
help_outlineУсловие задачи

lightbulbКраткий ответ
Представлено подробное решение контрольной работы по алгебре для 7 класса. Рассмотрены примеры разложения на множители и преобразования многочленов.
Подробное решение
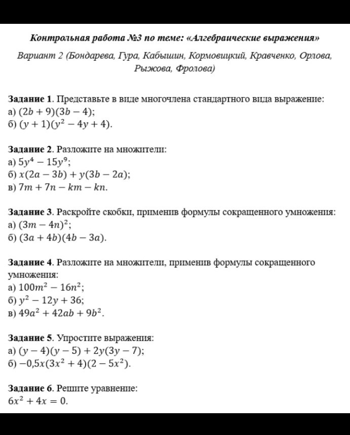
Контрольная работа №3 по теме: «Алгебраические выражения»
Вариант 2
Задание 1. Представьте в виде многочлена стандартного вида:
а) \( (2b + 9)(3b - 4) = 2b \cdot 3b - 2b \cdot 4 + 9 \cdot 3b - 9 \cdot 4 = 6b^2 - 8b + 27b - 36 = 6b^2 + 19b - 36 \)
б) \( (y + 1)(y^2 - 4y + 4) = y \cdot y^2 - y \cdot 4y + y \cdot 4 + 1 \cdot y^2 - 1 \cdot 4y + 1 \cdot 4 = y^3 - 4y^2 + 4y + y^2 - 4y + 4 = y^3 - 3y^2 + 4 \)
Задание 2. Разложите на множители:
а) \( 5y^4 - 15y^9 = 5y^4(1 - 3y^5) \)
б) \( x(2a - 3b) + y(3b - 2a) = x(2a - 3b) - y(2a - 3b) = (2a - 3b)(x - y) \)
в) \( 7m + 7n - km - kn = 7(m + n) - k(m + n) = (m + n)(7 - k) \)
Задание 3. Раскройте скобки, применив формулы сокращенного умножения:
а) \( (3m - 4n)^2 = (3m)^2 - 2 \cdot 3m \cdot 4n + (4n)^2 = 9m^2 - 24mn + 16n^2 \)
б) \( (3a + 4b)(4b - 3a) = (4b + 3a)(4b - 3a) = (4b)^2 - (3a)^2 = 16b^2 - 9a^2 \)
Задание 4. Разложите на множители, применив формулы сокращенного умножения:
а) \( 100m^2 - 16n^2 = (10m)^2 - (4n)^2 = (10m - 4n)(10m + 4n) \)
б) \( y^2 - 12y + 36 = y^2 - 2 \cdot y \cdot 6 + 6^2 = (y - 6)^2 \)
в) \( 49a^2 + 42ab + 9b^2 = (7a)^2 + 2 \cdot 7a \cdot 3b + (3b)^2 = (7a + 3b)^2 \)
Задание 5. Упростите выражения:
а) \( (y - 4)(y - 5) + 2y(3y - 7) = y^2 - 5y - 4y + 20 + 6y^2 - 14y = 7y^2 - 23y + 20 \)
б) \( -0,5x(3x^2 + 4)(2 - 5x^2) = -0,5x(6x^2 - 15x^4 + 8 - 20x^2) = -0,5x(-15x^4 - 14x^2 + 8) = 7,5x^5 + 7x^3 - 4x \)
Задание 6. Решите уравнение:
\( 6x^2 + 4x = 0 \)
Вынесем общий множитель за скобки:
\( 2x(3x + 2) = 0 \)
Произведение равно нулю, если хотя бы один из множителей равен нулю:
1) \( 2x = 0 \Rightarrow x_1 = 0 \)
2) \( 3x + 2 = 0 \Rightarrow 3x = -2 \Rightarrow x_2 = -\frac{2}{3} \)
Ответ: \( 0; -\frac{2}{3} \)