schoolМатематика
verifiedРешено AI
Решение: Кислород. Электронный баланс (9 класс)
help_outlineУсловие задачи

lightbulbКраткий ответ
Решение задачи по химии включает расчет электронного баланса для реакций с участием кислорода, а также уравнение разложения бертолетовой соли. В результате реакций выделяется кислород.
Подробное решение
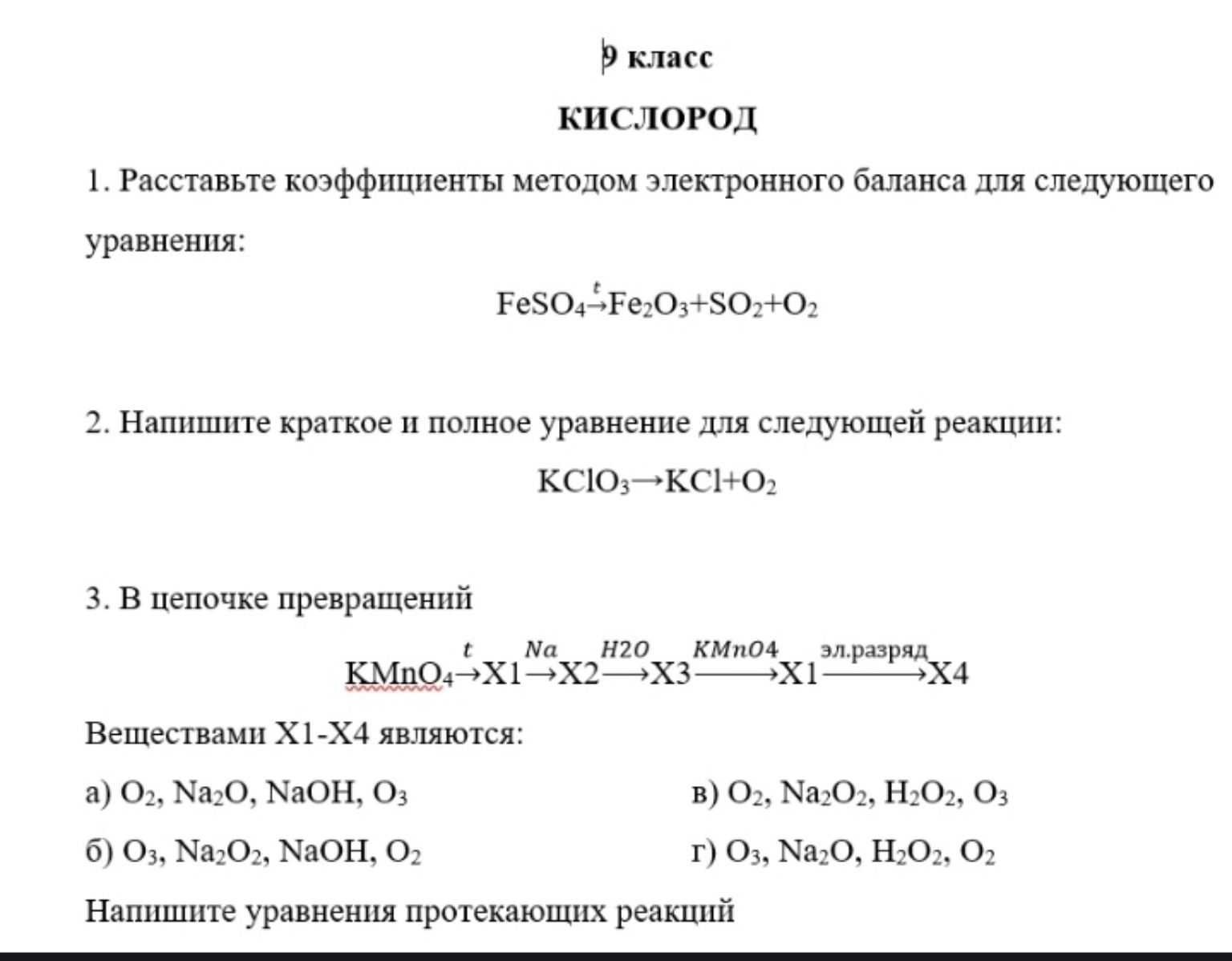
9 класс. КИСЛОРОД.
Задание 1. Расстановка коэффициентов методом электронного баланса.
Уравнение реакции:
\[ 4FeSO_{4} \xrightarrow{t} 2Fe_{2}O_{3} + 4SO_{2} + O_{2} \]
Электронный баланс:
\[ 2Fe^{+2} - 2e^{-} \rightarrow 2Fe^{+3} \mid 2 \] (окисление, \( Fe^{+2} \) — восстановитель)
\[ 2O^{-2} - 4e^{-} \rightarrow O_{2}^{0} \mid 1 \] (окисление, \( O^{-2} \) — восстановитель)
\[ S^{+6} + 2e^{-} \rightarrow S^{+4} \mid 3 \] (восстановление, \( S^{+6} \) — окислитель)
Суммарно отдано электронов: \( 2 + 4 = 6 \).
Суммарно принято электронов: \( 2 \times 3 = 6 \).
Задание 2. Уравнение реакции разложения бертолетовой соли.
Полное уравнение:
\[ 2KClO_{3} \xrightarrow{t, MnO_{2}} 2KCl + 3O_{2} \uparrow \]
Краткое уравнение (суть процесса):
\[ 2ClO_{3}^{-} \rightarrow 2Cl^{-} + 3O_{2} \uparrow \]
Задание 3. Цепочка превращений.
Разберем стадии:
1) \( 2KMnO_{4} \xrightarrow{t} K_{2}MnO_{4} + MnO_{2} + O_{2} \uparrow \) (Вещество X1 — \( O_{2} \))
2) \( 2Na + O_{2} \rightarrow Na_{2}O_{2} \) (Вещество X2 — \( Na_{2}O_{2} \))
3) \( Na_{2}O_{2} + 2H_{2}O \rightarrow 2NaOH + H_{2}O_{2} \) (Вещество X3 — \( H_{2}O_{2} \))
4) \( 5H_{2}O_{2} + 2KMnO_{4} + 3H_{2}SO_{4} \rightarrow 2MnSO_{4} + K_{2}SO_{4} + 5O_{2} \uparrow + 8H_{2}O \) (Снова получили X1 — \( O_{2} \))
5) \( 3O_{2} \xrightarrow{эл. разряд} 2O_{3} \) (Вещество X4 — \( O_{3} \))
Сопоставляем с вариантами:
X1 — \( O_{2} \)
X2 — \( Na_{2}O_{2} \)
X3 — \( H_{2}O_{2} \)
X4 — \( O_{3} \)
Правильный ответ: в) \( O_{2}, Na_{2}O_{2}, H_{2}O_{2}, O_{3} \).