schoolФизика
verifiedРешено AI
Вывод волнового уравнения для электрического поля: решение
help_outlineУсловие задачи

lightbulbКраткий ответ
Представлен подробный вывод волнового уравнения для электрического поля, использующий уравнения Максвелла и правила векторной алгебры. Пошаговое решение поможет понять и воспроизвести вывод.
Подробное решение
Ниже представлен подробный вывод дифференциального уравнения для напряженности электрического поля, оформленный для переписывания в тетрадь.
Вывод волнового уравнения для электрического поля
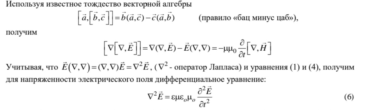
1. Используем известное тождество векторной алгебры (правило «бац минус цаб»):
\[ [\vec{a}, [\vec{b}, \vec{c}]] = \vec{b}(\vec{a}, \vec{c}) - \vec{c}(\vec{a}, \vec{b}) \]
2. Применим это тождество к оператору набла \( \nabla \) и вектору напряженности электрического поля \( \vec{E} \):
\[ [\nabla, [\nabla, \vec{E}]] = \nabla(\nabla, \vec{E}) - (\nabla, \nabla)\vec{E} \]
3. Согласно уравнениям Максвелла для однородной нейтральной среды (в отсутствие свободных зарядов):
- Уравнение (1) (закон Гаусса): \( (\nabla, \vec{E}) = \text{div} \vec{E} = 0 \)
- Уравнение (4) (закон электромагнитной индукции): \( [\nabla, \vec{E}] = \text{rot} \vec{E} = -\mu\mu_0 \frac{\partial \vec{H}}{\partial t} \)
4. Подставим эти значения в левую и правую части нашего тождества. Левая часть примет вид:
\[ [\nabla, [\nabla, \vec{E}]] = [\nabla, -\mu\mu_0 \frac{\partial \vec{H}}{\partial t}] = -\mu\mu_0 \frac{\partial}{\partial t} [\nabla, \vec{H}] \]
5. Из уравнений Максвелла для тока смещения (в отсутствие токов проводимости):
\[ [\nabla, \vec{H}] = \varepsilon\varepsilon_0 \frac{\partial \vec{E}}{\partial t} \]
6. Подставим это выражение в результат шага 4:
\[ -\mu\mu_0 \frac{\partial}{\partial t} (\varepsilon\varepsilon_0 \frac{\partial \vec{E}}{\partial t}) = -\varepsilon\varepsilon_0\mu\mu_0 \frac{\partial^2 \vec{E}}{\partial t^2} \]
7. Теперь рассмотрим правую часть тождества из шага 2. Так как \( (\nabla, \vec{E}) = 0 \), а оператор Лапласа \( \nabla^2 = (\nabla, \nabla) \), получаем:
\[ \nabla(0) - \nabla^2 \vec{E} = -\nabla^2 \vec{E} \]
8. Приравниваем полученные выражения:
\[ -\nabla^2 \vec{E} = -\varepsilon\varepsilon_0\mu\mu_0 \frac{\partial^2 \vec{E}}{\partial t^2} \]
9. Умножая на \(-1\), окончательно получаем дифференциальное уравнение (6):
\[ \nabla^2 \vec{E} = \varepsilon\mu\varepsilon_0\mu_0 \frac{\partial^2 \vec{E}}{\partial t^2} \]
Это уравнение описывает распространение электромагнитной волны в среде. Оно подтверждает фундаментальный вывод отечественной и мировой физики о том, что изменения электрического и магнитного полей неразрывно связаны и передаются в пространстве с конечной скоростью.