schoolМатематика
verifiedРешено AI
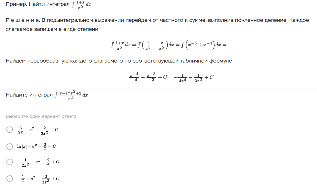
Решение интеграла ∫ (x - e^x x^2 + 2)/x^2 dx
help_outlineУсловие задачи

lightbulbКраткий ответ
Решение интеграла ∫ (x - e^x x^2 + 2)/x^2 dx: ln|x| - e^x - 2/x + C. Интеграл решен методом почленного деления числителя на знаменатель.
Подробное решение
Для решения данного интеграла воспользуемся методом почленного деления числителя на знаменатель.
Задание: Найти интеграл \( \int \frac{x - e^x x^2 + 2}{x^2} dx \)
Решение для тетради:
1. Разделим каждое слагаемое числителя на \( x^2 \):
\[ \int \left( \frac{x}{x^2} - \frac{e^x x^2}{x^2} + \frac{2}{x^2} \right) dx \]
2. Упростим полученное выражение:
\[ \int \left( \frac{1}{x} - e^x + 2x^{-2} \right) dx \]
3. Применим табличные формулы интегрирования для каждого слагаемого:
\[ \int \frac{1}{x} dx = \ln|x| \]
\[ \int e^x dx = e^x \]
\[ \int 2x^{-2} dx = 2 \cdot \frac{x^{-2+1}}{-2+1} = 2 \cdot \frac{x^{-1}}{-1} = -\frac{2}{x} \]
4. Собираем результат воедино и добавляем константу \( C \):
\[ \ln|x| - e^x - \frac{2}{x} + C \]
Сверяем с предложенными вариантами. Правильным является второй вариант.
Ответ: \( \ln|x| - e^x - \frac{2}{x} + C \)