schoolМатематика
verifiedРешено AI
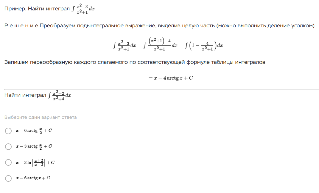
Решение интеграла ∫(x²-2)/(x²+4) dx
help_outlineУсловие задачи

lightbulbКраткий ответ
Чтобы решить данный интеграл, выделите целую часть дроби, упростите выражение и используйте табличную формулу для интегрирования арктангенса. Ответ: x - 3 arctg(x/2) + C.
Подробное решение
Для решения данного интеграла необходимо выделить целую часть дроби в подынтегральном выражении.
Задание: Найти интеграл \( \int \frac{x^2 - 2}{x^2 + 4} dx \)
Решение для переписывания в тетрадь:
1. Преобразуем числитель так, чтобы в нем появилось выражение, стоящее в знаменателе:
\[ \frac{x^2 - 2}{x^2 + 4} = \frac{(x^2 + 4) - 6}{x^2 + 4} \]
2. Выполним почленное деление:
\[ \frac{x^2 + 4}{x^2 + 4} - \frac{6}{x^2 + 4} = 1 - \frac{6}{x^2 + 4} \]
3. Запишем интеграл от полученной разности:
\[ \int \left( 1 - \frac{6}{x^2 + 4} \right) dx \]
4. Интегрируем каждое слагаемое. Для второго слагаемого используем табличную формулу \( \int \frac{dx}{x^2 + a^2} = \frac{1}{a} \text{arctg} \frac{x}{a} + C \), где \( a^2 = 4 \), следовательно \( a = 2 \):
\[ \int 1 dx - 6 \int \frac{dx}{x^2 + 2^2} = x - 6 \cdot \frac{1}{2} \text{arctg} \frac{x}{2} + C \]
5. Упростим коэффициент:
\[ x - 3 \text{arctg} \frac{x}{2} + C \]
Сверяем с предложенными вариантами. Правильным является второй вариант.
Ответ: \( x - 3 \text{arctg} \frac{x}{2} + C \)