schoolМатематика
verifiedРешено AI
Решение задачи: Соответствие случайных величин и законов распределения
help_outlineУсловие задачи

lightbulbКраткий ответ
Сопоставление типов распределений с их формулами. Нормальное распределение - формула 4, равномерное распределение - плотность вероятности постоянна на заданном интервале.
Подробное решение
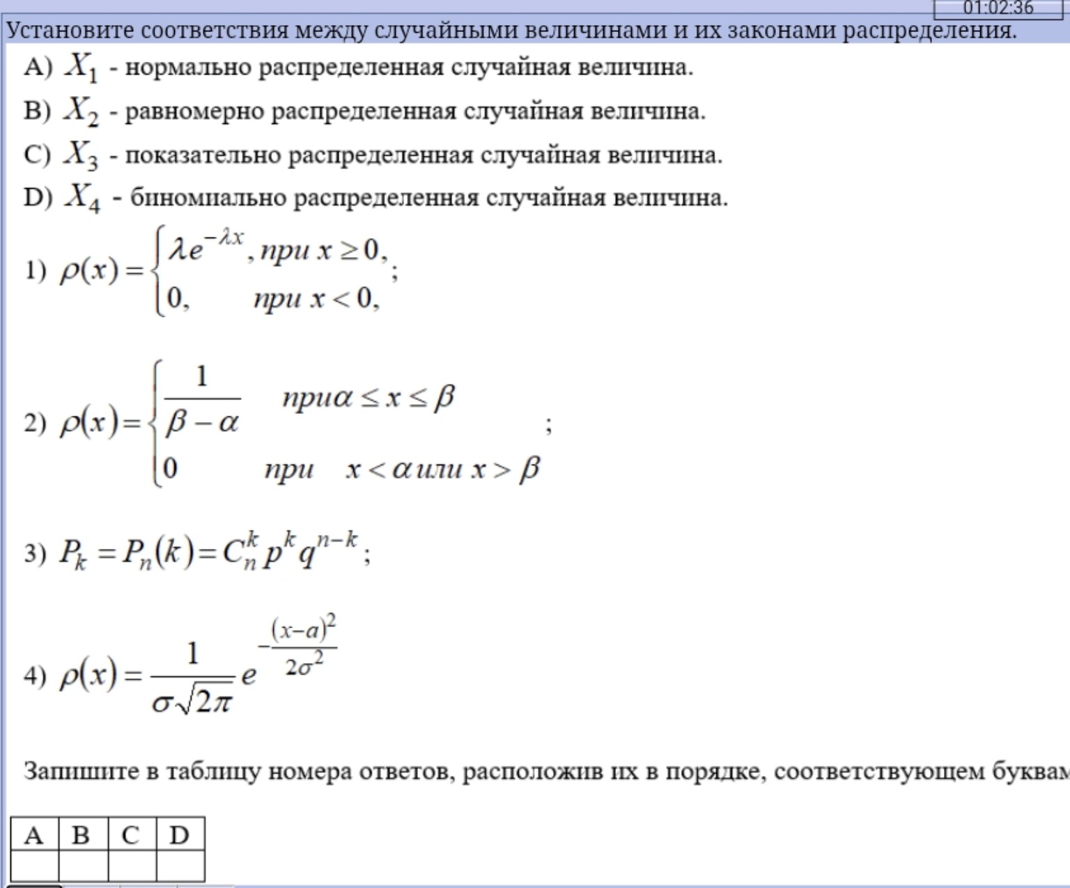
Задание: Установить соответствие между случайными величинами и их законами распределения.
Решение:
Для решения задачи необходимо сопоставить названия распределений с их математическими формулами плотности вероятности \(\rho(x)\) или вероятности \(P_k\).
A) \(X_1\) — нормально распределенная случайная величина.
Нормальный закон распределения (закон Гаусса) описывается формулой с экспонентой, в которой аргумент возведен в квадрат, и нормировочным множителем с корнем из \(2\pi\).
Это соответствует формуле под номером 4:
\[\rho(x) = \frac{1}{\sigma\sqrt{2\pi}} e^{-\frac{(x-a)^2}{2\sigma^2}}\]
B) \(X_2\) — равномерно распределенная случайная величина.
Равномерное распределение на отрезке \([\alpha, \beta]\) характеризуется постоянной плотностью вероятности на этом интервале, равной единице, деленной на длину интервала.
Это соответствует формуле под номером 2:
\[\rho(x) = \begin{cases} \frac{1}{\beta - \alpha}, & \alpha \le x \le \beta \\ 0, & x < \alpha \text{ или } x > \beta \end{cases}\]
C) \(X_3\) — показательно (экспоненциально) распределенная случайная величина.
Показательный закон распределения определяется параметром \(\lambda\) и имеет плотность, убывающую по экспоненте для положительных значений \(x\).
Это соответствует формуле под номером 1:
\[\rho(x) = \begin{cases} \lambda e^{-\lambda x}, & x \ge 0 \\ 0, & x < 0 \end{cases}\]
D) \(X_4\) — биномиально распределенная случайная величина.
Биномиальное распределение является дискретным и описывает вероятность получения ровно \(k\) успехов в \(n\) независимых испытаниях Бернулли.
Это соответствует формуле под номером 3:
\[P_k = P_n(k) = C_n^k p^k q^{n-k}\]
Заполним итоговую таблицу:
A — 4
B — 2
C — 1
D — 3
Ответ: 4213.