Задача 7
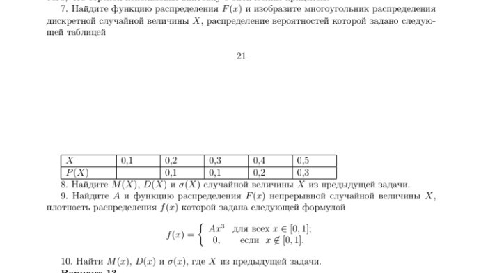
Найти функцию распределения \(F(x)\) и изобразить многоугольник распределения дискретной случайной величины \(X\), распределение вероятностей которой задано следующей таблицей:
| \(X\) | 0,1 | 0,2 | 0,3 | 0,4 | 0,5 |
| \(P(X)\) | 0,1 | 0,1 | 0,1 | 0,2 | 0,3 |
Решение:
Функция распределения \(F(x)\) для дискретной случайной величины определяется как сумма вероятностей всех значений случайной величины, которые меньше или равны \(x\).
1. Для \(x \le 0,1\):
\[F(x) = P(X \le x) = 0\]2. Для \(0,1 < x \le 0,2\):
\[F(x) = P(X \le x) = P(X=0,1) = 0,1\]3. Для \(0,2 < x \le 0,3\):
\[F(x) = P(X \le x) = P(X=0,1) + P(X=0,2) = 0,1 + 0,1 = 0,2\]4. Для \(0,3 < x \le 0,4\):
\[F(x) = P(X \le x) = P(X=0,1) + P(X=0,2) + P(X=0,3) = 0,1 + 0,1 + 0,1 = 0,3\]5. Для \(0,4 < x \le 0,5\):
\[F(x) = P(X \le x) = P(X=0,1) + P(X=0,2) + P(X=0,3) + P(X=0,4) = 0,1 + 0,1 + 0,1 + 0,2 = 0,5\]6. Для \(x > 0,5\):
\[F(x) = P(X \le x) = P(X=0,1) + P(X=0,2) + P(X=0,3) + P(X=0,4) + P(X=0,5) = 0,1 + 0,1 + 0,1 + 0,2 + 0,3 = 1\]Таким образом, функция распределения \(F(x)\) имеет вид:
\[ F(x) = \begin{cases} 0, & \text{при } x \le 0,1 \\ 0,1, & \text{при } 0,1 < x \le 0,2 \\ 0,2, & \text{при } 0,2 < x \le 0,3 \\ 0,3, & \text{при } 0,3 < x \le 0,4 \\ 0,5, & \text{при } 0,4 < x \le 0,5 \\ 1, & \text{при } x > 0,5 \end{cases} \]Построение многоугольника распределения:
Многоугольник распределения строится по точкам \((x_i, P(X=x_i))\). На горизонтальной оси откладываются значения случайной величины \(X\), а на вертикальной оси — соответствующие им вероятности \(P(X)\). Затем эти точки соединяются отрезками.
Точки для построения:
- (0,1; 0,1)
- (0,2; 0,1)
- (0,3; 0,1)
- (0,4; 0,2)
- (0,5; 0,3)
(Здесь должен быть график. Для тетради школьник нарисует его по указанным точкам. Ось X: 0.1, 0.2, 0.3, 0.4, 0.5. Ось Y: 0.1, 0.2, 0.3. Соединить точки (0.1;0.1), (0.2;0.1), (0.3;0.1), (0.4;0.2), (0.5;0.3) отрезками.)
Задача 8
Найти \(M(X)\), \(D(X)\) и \(\sigma(X)\) случайной величины \(X\) из предыдущей задачи.
Решение:
Используем данные из таблицы:
| \(X\) | 0,1 | 0,2 | 0,3 | 0,4 | 0,5 |
| \(P(X)\) | 0,1 | 0,1 | 0,1 | 0,2 | 0,3 |
1. Математическое ожидание \(M(X)\) (или \(E(X)\)) для дискретной случайной величины вычисляется по формуле:
\[M(X) = \sum_{i=1}^{n} x_i \cdot P(X=x_i)\] \[M(X) = 0,1 \cdot 0,1 + 0,2 \cdot 0,1 + 0,3 \cdot 0,1 + 0,4 \cdot 0,2 + 0,5 \cdot 0,3\] \[M(X) = 0,01 + 0,02 + 0,03 + 0,08 + 0,15\] \[M(X) = 0,29\]2. Дисперсия \(D(X)\) вычисляется по формуле:
\[D(X) = M(X^2) - (M(X))^2\]Сначала найдем \(M(X^2)\):
\[M(X^2) = \sum_{i=1}^{n} x_i^2 \cdot P(X=x_i)\] \[M(X^2) = (0,1)^2 \cdot 0,1 + (0,2)^2 \cdot 0,1 + (0,3)^2 \cdot 0,1 + (0,4)^2 \cdot 0,2 + (0,5)^2 \cdot 0,3\] \[M(X^2) = 0,01 \cdot 0,1 + 0,04 \cdot 0,1 + 0,09 \cdot 0,1 + 0,16 \cdot 0,2 + 0,25 \cdot 0,3\] \[M(X^2) = 0,001 + 0,004 + 0,009 + 0,032 + 0,075\] \[M(X^2) = 0,121\]Теперь вычислим \(D(X)\):
\[D(X) = 0,121 - (0,29)^2\] \[D(X) = 0,121 - 0,0841\] \[D(X) = 0,0369\]3. Среднее квадратическое отклонение \(\sigma(X)\) вычисляется как квадратный корень из дисперсии:
\[\sigma(X) = \sqrt{D(X)}\] \[\sigma(X) = \sqrt{0,0369}\] \[\sigma(X) \approx 0,1921\]Ответ:
\[M(X) = 0,29\] \[D(X) = 0,0369\] \[\sigma(X) \approx 0,1921\]Задача 9
Найти \(A\) и функцию распределения \(F(x)\) непрерывной случайной величины \(X\), плотность распределения \(f(x)\) которой задана следующей формулой:
\[ f(x) = \begin{cases} Ax^3, & \text{для всех } x \in [0, 1] \\ 0, & \text{если } x \notin [0, 1] \end{cases} \]Решение:
1. Нахождение константы \(A\):
Для любой плотности распределения \(f(x)\) должно выполняться условие нормировки:
\[\int_{-\infty}^{\infty} f(x) dx = 1\]В нашем случае, функция \(f(x)\) отлична от нуля только на интервале \([0, 1]\). Поэтому:
\[\int_{0}^{1} Ax^3 dx = 1\]Вычислим интеграл:
\[A \int_{0}^{1} x^3 dx = 1\] \[A \left[ \frac{x^4}{4} \right]_{0}^{1} = 1\] \[A \left( \frac{1^4}{4} - \frac{0^4}{4} \right) = 1\] \[A \left( \frac{1}{4} - 0 \right) = 1\] \[A \cdot \frac{1}{4} = 1\] \[A = 4\]Таким образом, плотность распределения \(f(x)\) имеет вид:
\[ f(x) = \begin{cases} 4x^3, & \text{для всех } x \in [0, 1] \\ 0, & \text{если } x \notin [0, 1] \end{cases} \]2. Нахождение функции распределения \(F(x)\):
Функция распределения \(F(x)\) для непрерывной случайной величины определяется как:
\[F(x) = \int_{-\infty}^{x} f(t) dt\]Рассмотрим различные интервалы для \(x\):
а) Если \(x \le 0\):
\[F(x) = \int_{-\infty}^{x} 0 dt = 0\]б) Если \(0 < x \le 1\):
\[F(x) = \int_{-\infty}^{0} 0 dt + \int_{0}^{x} 4t^3 dt\] \[F(x) = 0 + 4 \left[ \frac{t^4}{4} \right]_{0}^{x}\] \[F(x) = 4 \left( \frac{x^4}{4} - \frac{0^4}{4} \right)\] \[F(x) = x^4\]в) Если \(x > 1\):
\[F(x) = \int_{-\infty}^{0} 0 dt + \int_{0}^{1} 4t^3 dt + \int_{1}^{x} 0 dt\] \[F(x) = 0 + 4 \left[ \frac{t^4}{4} \right]_{0}^{1} + 0\] \[F(x) = 4 \left( \frac{1^4}{4} - \frac{0^4}{4} \right)\] \[F(x) = 4 \cdot \frac{1}{4} = 1\]Таким образом, функция распределения \(F(x)\) имеет вид:
\[ F(x) = \begin{cases} 0, & \text{при } x \le 0 \\ x^4, & \text{при } 0 < x \le 1 \\ 1, & \text{при } x > 1 \end{cases} \]Ответ:
\[A = 4\] \[ F(x) = \begin{cases} 0, & \text{при } x \le 0 \\ x^4, & \text{при } 0 < x \le 1 \\ 1, & \text{при } x > 1 \end{cases} \]Задача 10
Найти \(M(X)\), \(D(X)\) и \(\sigma(X)\), где \(X\) из предыдущей задачи.
Решение:
Используем плотность распределения \(f(x)\) из задачи 9:
\[ f(x) = \begin{cases} 4x^3, & \text{для всех } x \in [0, 1] \\ 0, & \text{если } x \notin [0, 1] \end{cases} \]1. Математическое ожидание \(M(X)\) для непрерывной случайной величины вычисляется по формуле:
\[M(X) = \int_{-\infty}^{\infty} x \cdot f(x) dx\] \[M(X) = \int_{0}^{1} x \cdot (4x^3) dx\] \[M(X) = \int_{0}^{1} 4x^4 dx\] \[M(X) = 4 \left[ \frac{x^5}{5} \right]_{0}^{1}\] \[M(X) = 4 \left( \frac{1^5}{5} - \frac{0^5}{5} \right)\] \[M(X) = 4 \cdot \frac{1}{5} = \frac{4}{5} = 0,8\]2. Дисперсия \(D(X)\) вычисляется по формуле:
\[D(X) = M(X^2) - (M(X))^2\]Сначала найдем \(M(X^2)\):
\[M(X^2) = \int_{-\infty}^{\infty} x^2 \cdot f(x) dx\] \[M(X^2) = \int_{0}^{1} x^2 \cdot (4x^3) dx\] \[M(X^2) = \int_{0}^{1} 4x^5 dx\] \[M(X^2) = 4 \left[ \frac{x^6}{6} \right]_{0}^{1}\] \[M(X^2) = 4 \left( \frac{1^6}{6} - \frac{0^6}{6} \right)\] \[M(X^2) = 4 \cdot \frac{1}{6} = \frac{4}{6} = \frac{2}{3}\]Теперь вычислим \(D(X)\):
\[D(X) = \frac{2}{3} - \left( \frac{4}{5} \right)^2\] \[D(X) = \frac{2}{3} - \frac{16}{25}\]Приведем к общему знаменателю (75):
\[D(X) = \frac{2 \cdot 25}{3 \cdot 25} - \frac{16 \cdot 3}{25 \cdot 3}\] \[D(X) = \frac{50}{75} - \frac{48}{75}\] \[D(X) = \frac{2}{75}\] \[D(X) \approx 0,02666...\]3. Среднее квадратическое отклонение \(\sigma(X)\) вычисляется как квадратный корень из дисперсии:
\[\sigma(X) = \sqrt{D(X)}\] \[\sigma(X) = \sqrt{\frac{2}{75}}\] \[\sigma(X) = \frac{\sqrt{2}}{\sqrt{75}} = \frac{\sqrt{2}}{5\sqrt{3}} = \frac{\sqrt{2} \cdot \sqrt{3}}{5\sqrt{3} \cdot \sqrt{3}} = \frac{\sqrt{6}}{15}\] \[\sigma(X) \approx \frac{2,449}{15} \approx 0,1633\]Ответ:
\[M(X) = 0,8\] \[D(X) = \frac{2}{75}\] \[\sigma(X) = \frac{\sqrt{6}}{15} \approx 0,1633\]