schoolМатематика
verifiedРешено AI
Вычисление работы силового поля вдоль полуокружности
help_outlineУсловие задачи

lightbulbКраткий ответ
Работа силового поля вдоль заданной полуокружности вычисляется через криволинейный интеграл. Решение включает параметризацию кривой и интегрирование.
Подробное решение
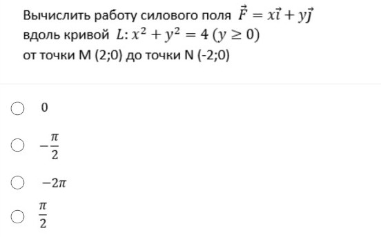
Вычислить работу силового поля \(\vec{F} = x \vec{i} + y \vec{j}\) вдоль кривой \(L: x^2 + y^2 = 4 (y \ge 0)\) от точки \(M(2;0)\) до точки \(N(-2;0)\).
Работа силового поля \(\vec{F}\) вдоль кривой \(L\) вычисляется как криволинейный интеграл второго рода:
\[ A = \int_L \vec{F} \cdot d\vec{r} \]
где \(\vec{F} = P \vec{i} + Q \vec{j}\) и \(d\vec{r} = dx \vec{i} + dy \vec{j}\).
Тогда:
\[ A = \int_L (P \, dx + Q \, dy) \]
В нашем случае:
\(\vec{F} = x \vec{i} + y \vec{j}\)
Значит, \(P = x\) и \(Q = y\).
Кривая \(L\) задана уравнением \(x^2 + y^2 = 4\) при условии \(y \ge 0\). Это верхняя полуокружность радиуса \(R=2\) с центром в начале координат.
Начальная точка \(M(2;0)\) и конечная точка \(N(-2;0)\).
Мы можем параметризовать эту полуокружность.
Пусть \(x = R \cos t\) и \(y = R \sin t\).
Так как \(R=2\), то:
\(x = 2 \cos t\)
\(y = 2 \sin t\)
Найдем дифференциалы \(dx\) и \(dy\):
\(dx = \frac{dx}{dt} dt = -2 \sin t \, dt\)
\(dy = \frac{dy}{dt} dt = 2 \cos t \, dt\)
Теперь определим пределы изменения параметра \(t\).
В точке \(M(2;0)\):
\(2 = 2 \cos t \Rightarrow \cos t = 1 \Rightarrow t = 0\)
\(0 = 2 \sin t \Rightarrow \sin t = 0\)
Значит, для точки \(M\), \(t_M = 0\).
В точке \(N(-2;0)\):
\(-2 = 2 \cos t \Rightarrow \cos t = -1 \Rightarrow t = \pi\)
\(0 = 2 \sin t \Rightarrow \sin t = 0\)
Значит, для точки \(N\), \(t_N = \pi\).
Теперь подставим \(x, y, dx, dy\) и пределы интегрирования в формулу для работы:
\[ A = \int_0^{\pi} ( (2 \cos t) (-2 \sin t \, dt) + (2 \sin t) (2 \cos t \, dt) ) \]
\[ A = \int_0^{\pi} (-4 \cos t \sin t \, dt + 4 \sin t \cos t \, dt) \]
\[ A = \int_0^{\pi} (0) \, dt \]
\[ A = 0 \]
Альтернативный способ решения:
Заметим, что силовое поле \(\vec{F} = x \vec{i} + y \vec{j}\) является потенциальным.
Для потенциального поля \(\vec{F} = P \vec{i} + Q \vec{j}\) должно выполняться условие \(\frac{\partial P}{\partial y} = \frac{\partial Q}{\partial x}\).
В нашем случае:
\(P = x \Rightarrow \frac{\partial P}{\partial y} = 0\)
\(Q = y \Rightarrow \frac{\partial Q}{\partial x} = 0\)
Так как \(\frac{\partial P}{\partial y} = \frac{\partial Q}{\partial x} = 0\), поле является потенциальным.
Для потенциального поля работа не зависит от пути, а зависит только от начальной и конечной точек.
Также, для потенциального поля существует скалярная функция \(\Phi(x,y)\) (потенциал), такая что \(\vec{F} = \nabla \Phi\), то есть \(P = \frac{\partial \Phi}{\partial x}\) и \(Q = \frac{\partial \Phi}{\partial y}\).
Найдем потенциал \(\Phi(x,y)\):
\(\frac{\partial \Phi}{\partial x} = x \Rightarrow \Phi(x,y) = \int x \, dx = \frac{x^2}{2} + C_1(y)\)
\(\frac{\partial \Phi}{\partial y} = y \Rightarrow \Phi(x,y) = \int y \, dy = \frac{y^2}{2} + C_2(x)\)
Сравнивая эти выражения, получаем \(\Phi(x,y) = \frac{x^2}{2} + \frac{y^2}{2} + C\).
Мы можем взять \(C=0\), тогда \(\Phi(x,y) = \frac{x^2 + y^2}{2}\).
Работа поля вычисляется как разность потенциалов в конечной и начальной точках:
\[ A = \Phi(N) - \Phi(M) \]
Точка \(M(2;0)\):
\(\Phi(M) = \frac{2^2 + 0^2}{2} = \frac{4}{2} = 2\)
Точка \(N(-2;0)\):
\(\Phi(N) = \frac{(-2)^2 + 0^2}{2} = \frac{4}{2} = 2\)
\[ A = \Phi(N) - \Phi(M) = 2 - 2 = 0 \]
Оба метода дают одинаковый результат.
Среди предложенных вариантов:
* 0
* \(-\frac{\pi}{2}\)
* \(-2\pi\)
* \(\frac{\pi}{2}\)
Правильный ответ: 0.
Для записи в тетрадь:
1. Запишем формулу для работы силового поля:
\[ A = \int_L \vec{F} \cdot d\vec{r} = \int_L (P \, dx + Q \, dy) \]
2. Определим компоненты векторного поля \(\vec{F} = x \vec{i} + y \vec{j}\):
\(P = x\)
\(Q = y\)
3. Проверим, является ли поле потенциальным:
\[ \frac{\partial P}{\partial y} = \frac{\partial}{\partial y}(x) = 0 \]
\[ \frac{\partial Q}{\partial x} = \frac{\partial}{\partial x}(y) = 0 \]
Так как \(\frac{\partial P}{\partial y} = \frac{\partial Q}{\partial x}\), поле является потенциальным.
4. Для потенциального поля работа не зависит от пути и может быть найдена как разность потенциалов в конечной и начальной точках: \(A = \Phi(N) - \Phi(M)\).
5. Найдем потенциальную функцию \(\Phi(x,y)\):
\[ \frac{\partial \Phi}{\partial x} = x \Rightarrow \Phi(x,y) = \frac{x^2}{2} + C_1(y) \]
\[ \frac{\partial \Phi}{\partial y} = y \Rightarrow \Phi(x,y) = \frac{y^2}{2} + C_2(x) \]
Объединяя, получаем \(\Phi(x,y) = \frac{x^2}{2} + \frac{y^2}{2}\) (константу интегрирования можно принять равной нулю).
6. Вычислим потенциал в начальной точке \(M(2;0)\) и конечной точке \(N(-2;0)\):
\[ \Phi(M) = \frac{2^2 + 0^2}{2} = \frac{4}{2} = 2 \]
\[ \Phi(N) = \frac{(-2)^2 + 0^2}{2} = \frac{4}{2} = 2 \]
7. Вычислим работу:
\[ A = \Phi(N) - \Phi(M) = 2 - 2 = 0 \]
Окончательный ответ: 0.