schoolМатематика
verifiedРешено AI
Решение:
help_outlineУсловие задачи

lightbulbКраткий ответ
Подробное пошаговое решение представлено ниже.
Подробное решение
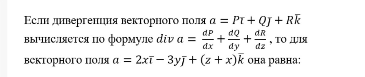
Если дивергенция векторного поля \(a = P\vec{i} + Q\vec{j} + R\vec{k}\) вычисляется по формуле \(\text{div } a = \frac{dP}{dx} + \frac{dQ}{dy} + \frac{dR}{dz}\), то для векторного поля \(a = 2x\vec{i} - 3y\vec{j} + (z+x)\vec{k}\) она равна:
В задаче дана формула для дивергенции, но она записана с использованием полных производных \(\frac{dP}{dx}\), \(\frac{dQ}{dy}\), \(\frac{dR}{dz}\). В контексте векторного анализа, когда компоненты поля зависят от нескольких переменных, используются частные производные. Правильная формула для дивергенции векторного поля \(\vec{a} = P(x,y,z)\vec{i} + Q(x,y,z)\vec{j} + R(x,y,z)\vec{k}\) выглядит так:
\[ \text{div } \vec{a} = \frac{\partial P}{\partial x} + \frac{\partial Q}{\partial y} + \frac{\partial R}{\partial z} \]
Будем использовать эту правильную формулу, так как компоненты поля зависят от нескольких переменных.
Дано векторное поле:
\(\vec{a} = 2x\vec{i} - 3y\vec{j} + (z+x)\vec{k}\)
Определим компоненты \(P, Q, R\):
\(P = 2x\)
\(Q = -3y\)
\(R = z+x\)
Теперь вычислим частные производные каждой компоненты по соответствующей переменной:
1. Частная производная \(P\) по \(x\):
\[ \frac{\partial P}{\partial x} = \frac{\partial}{\partial x} (2x) = 2 \]
2. Частная производная \(Q\) по \(y\):
\[ \frac{\partial Q}{\partial y} = \frac{\partial}{\partial y} (-3y) = -3 \]
3. Частная производная \(R\) по \(z\):
\[ \frac{\partial R}{\partial z} = \frac{\partial}{\partial z} (z+x) = 1 \]
Теперь сложим эти частные производные, чтобы найти дивергенцию:
\[ \text{div } \vec{a} = \frac{\partial P}{\partial x} + \frac{\partial Q}{\partial y} + \frac{\partial R}{\partial z} = 2 + (-3) + 1 \]
\[ \text{div } \vec{a} = 2 - 3 + 1 \]
\[ \text{div } \vec{a} = 0 \]
Ответ: Дивергенция векторного поля равна 0.
Для записи в тетрадь:
1. Запишем формулу для дивергенции векторного поля \(\vec{a} = P\vec{i} + Q\vec{j} + R\vec{k}\):
\[ \text{div } \vec{a} = \frac{\partial P}{\partial x} + \frac{\partial Q}{\partial y} + \frac{\partial R}{\partial z} \]
2. Определим компоненты заданного векторного поля \(\vec{a} = 2x\vec{i} - 3y\vec{j} + (z+x)\vec{k}\):
\(P = 2x\)
\(Q = -3y\)
\(R = z+x\)
3. Вычислим частные производные каждой компоненты:
* \(\frac{\partial P}{\partial x} = \frac{\partial}{\partial x} (2x) = 2\)
* \(\frac{\partial Q}{\partial y} = \frac{\partial}{\partial y} (-3y) = -3\)
* \(\frac{\partial R}{\partial z} = \frac{\partial}{\partial z} (z+x) = 1\)
4. Сложим полученные частные производные:
\[ \text{div } \vec{a} = 2 + (-3) + 1 \]
\[ \text{div } \vec{a} = 2 - 3 + 1 \]
\[ \text{div } \vec{a} = 0 \]
Окончательный ответ: 0.