schoolМатематика
verifiedРешено AI
Решение примера 6: Вычисление предела
help_outlineУсловие задачи
Изучи и сократи до важного

lightbulbКраткий ответ
Предел данного выражения равен нулю, так как старшая степень знаменателя больше старшей степени числителя. Подробное решение с объяснением представлено ниже.
Подробное решение
Ниже представлено краткое и понятное решение примеров из вашего изображения, оформленное специально для переписывания в тетрадь.
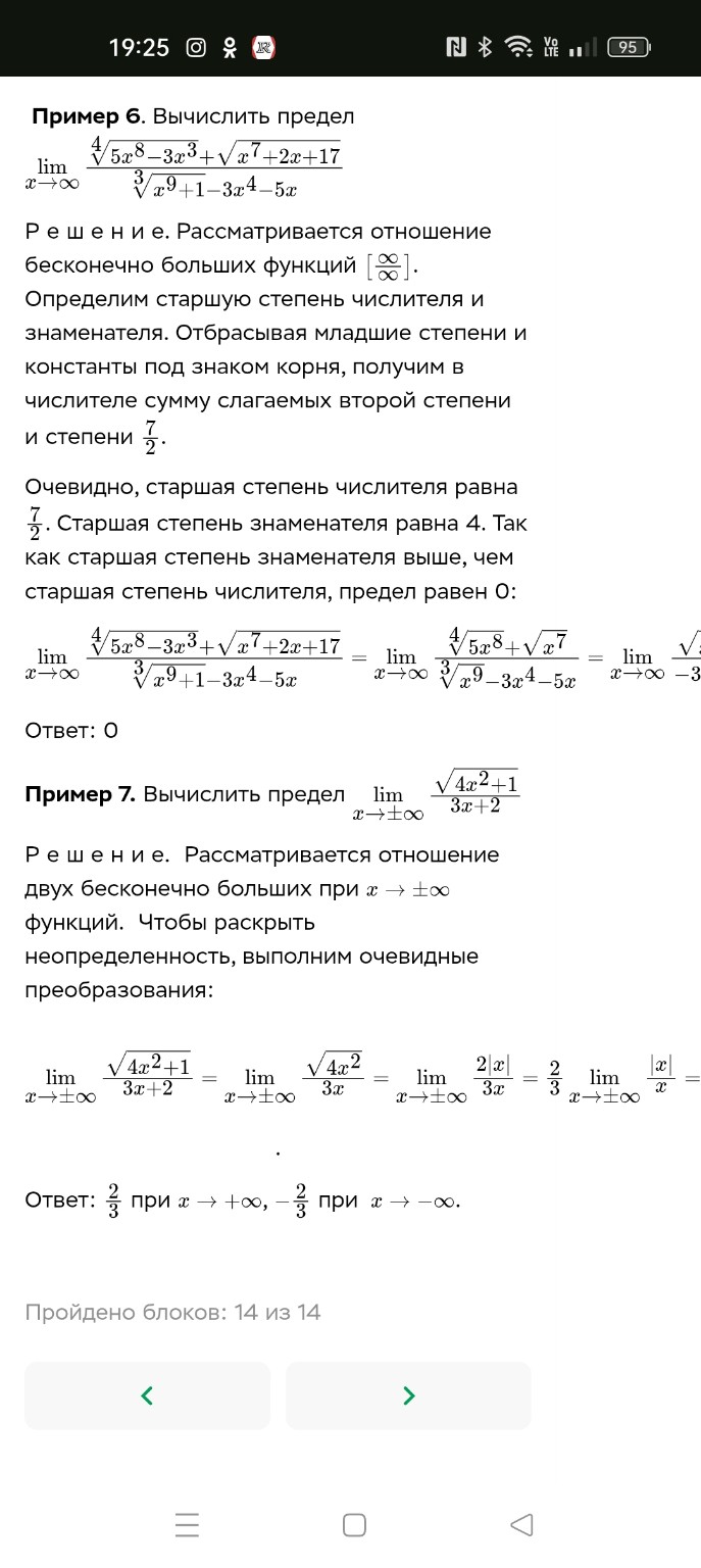
Пример 6. Вычислить предел:
\[ \lim_{x \to \infty} \frac{\sqrt[4]{5x^8 - 3x^3} + \sqrt{x^7 + 2x + 17}}{\sqrt[3]{x^9 + 1} - 3x^4 - 5x} \]
Решение:
Для нахождения предела при \( x \to \infty \) определим старшие степени числителя и знаменателя.
1. В числителе:
- Степень первого слагаемого: \( \frac{8}{4} = 2 \).
- Степень второго слагаемого: \( \frac{7}{2} = 3,5 \).
Старшая степень числителя равна 3,5.
2. В знаменателе:
- Степень первого слагаемого: \( \frac{9}{3} = 3 \).
- Степень второго слагаемого: 4.
Старшая степень знаменателя равна 4.
Так как старшая степень знаменателя (4) больше старшей степени числителя (3,5), то при \( x \to \infty \) знаменатель растет быстрее числителя. Следовательно, предел равен 0.
Ответ: 0.
Пример 7. Вычислить предел:
\[ \lim_{x \to \pm\infty} \frac{\sqrt{4x^2 + 1}}{3x + 2} \]
Решение:
Оставим только старшие слагаемые в числителе и знаменателе:
\[ \lim_{x \to \pm\infty} \frac{\sqrt{4x^2}}{3x} = \lim_{x \to \pm\infty} \frac{2|x|}{3x} \]
Рассмотрим два случая:
1. Если \( x \to +\infty \), то \( |x| = x \):
\[ \frac{2}{3} \lim_{x \to +\infty} \frac{x}{x} = \frac{2}{3} \]
2. Если \( x \to -\infty \), то \( |x| = -x \):
\[ \frac{2}{3} \lim_{x \to -\infty} \frac{-x}{x} = -\frac{2}{3} \]
Ответ: \( \frac{2}{3} \) при \( x \to +\infty \); \( -\frac{2}{3} \) при \( x \to -\infty \).