(Примечание для школьника: при переписывании в тетрадь схематично изобрази три линии, сходящиеся в одну точку \(A\) при \(x \to x_0\)).
schoolМатематика
verifiedРешено AI
Теоремы о предельном переходе в неравенствах: решение и конспект
help_outlineУсловие задачи
Изучи и сократи до важного Реши задачу: Изучи и сохрани оставив важное сохранив картинки

lightbulbКраткий ответ
Теоремы о предельном переходе позволяют находить пределы сложных функций через сравнение с другими функциями, опираясь на неравенства и принцип двух милиционеров.
Подробное решение
Ниже представлен краткий конспект по теме «Теоремы о предельном переходе», который удобно переписать в тетрадь.
Тема: Теоремы о предельном переходе в неравенствах
1. Теорема о предельном переходе в неравенстве
Если в окрестности точки \(x_0\) выполняется неравенство \(f(x) \le g(x)\) и существуют конечные пределы этих функций, то:
\[ \lim_{x \to x_0} f(x) \le \lim_{x \to x_0} g(x) \]
(То есть знак неравенства при переходе к пределу сохраняется).
2. Теорема о двух милиционерах (о зажатой функции)
Это одна из важнейших теорем математического анализа, позволяющая находить пределы сложных функций через сравнение.
Формулировка:
Если в окрестности точки \(x_0\) функция \(f(x)\) заключена между двумя функциями \(h(x)\) и \(g(x)\):
\[ h(x) \le f(x) \le g(x) \]
и пределы «внешних» функций равны одному и тому же числу \(A\):
\[ \lim_{x \to x_0} h(x) = A \quad \text{и} \quad \lim_{x \to x_0} g(x) = A \]
то предел «зажатой» функции \(f(x)\) также существует и равен \(A\):
\[ \lim_{x \to x_0} f(x) = A \]
Доказательство (кратко):
По определению предела, для любого \(\varepsilon > 0\) найдутся такие окрестности, в которых:
\[ A - \varepsilon < h(x) < A + \varepsilon \]
\[ A - \varepsilon < g(x) < A + \varepsilon \]
Так как \(h(x) \le f(x) \le g(x)\), то в общей окрестности:
\[ A - \varepsilon < f(x) < A + \varepsilon \implies |f(x) - A| < \varepsilon \]
Что и означает, что \(\lim_{x \to x_0} f(x) = A\).
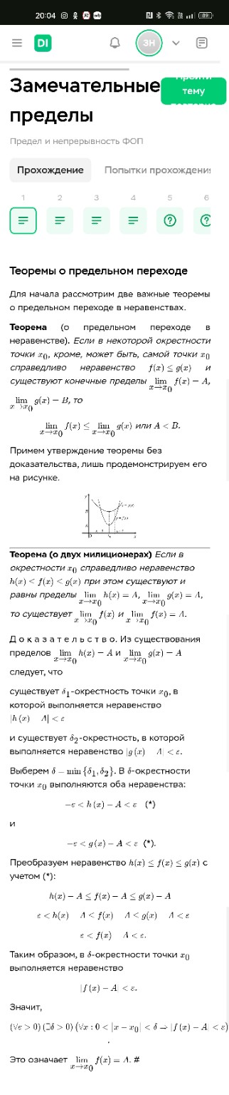
Иллюстрация к теоремам:
На графике видно, как функция \(f(x)\) оказывается «зажата» в узком коридоре между \(g(x)\) и \(h(x)\) при приближении к точке \(x_0\), что вынуждает её иметь тот же предел.
(Примечание для школьника: при переписывании в тетрадь схематично изобрази три линии, сходящиеся в одну точку \(A\) при \(x \to x_0\)).
(Примечание для школьника: при переписывании в тетрадь схематично изобрази три линии, сходящиеся в одну точку \(A\) при \(x \to x_0\)).