schoolМатематика
verifiedРешено AI
Краткое решение задач на предел для тетради
help_outlineУсловие задачи
Изучи и сократи оставив важное

lightbulbКраткий ответ
Примеры решения задач на предел с использованием арифметической прогрессии и раскрытием кубов. Ответы представлены в кратком виде, удобном для записи в тетрадь.
Подробное решение
Ниже представлены решения примеров 2 и 3 в кратком виде для записи в тетрадь.
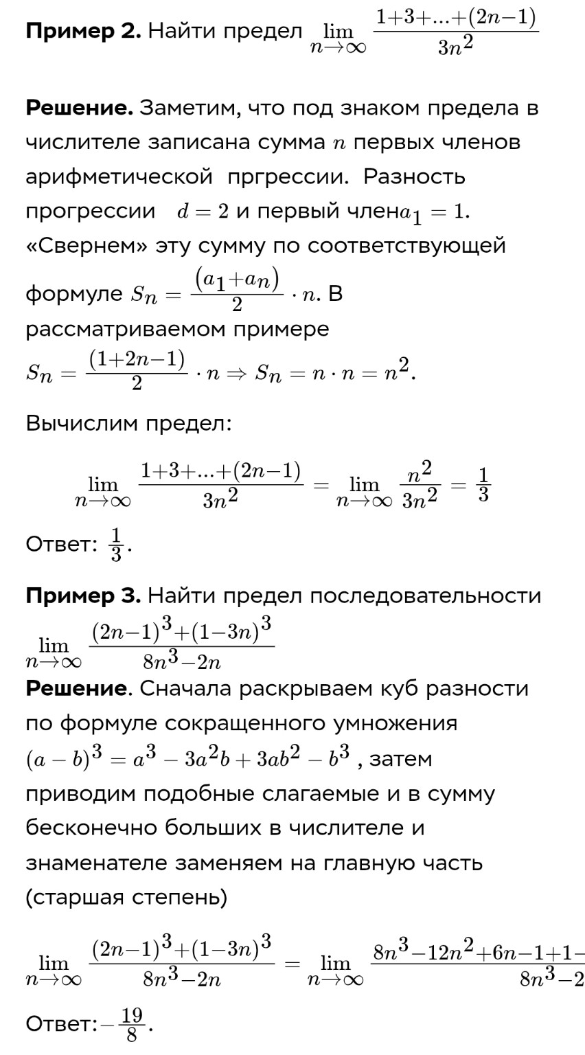
Пример 2. Найти предел \( \lim_{n \to \infty} \frac{1+3+\dots+(2n-1)}{3n^2} \).
Решение:
В числителе — сумма \( n \) первых членов арифметической прогрессии, где \( a_1 = 1 \), \( a_n = 2n-1 \).
Сумма \( S_n = \frac{a_1 + a_n}{2} \cdot n \):
\[ S_n = \frac{1 + 2n - 1}{2} \cdot n = \frac{2n}{2} \cdot n = n^2 \]
Вычисляем предел:
\[ \lim_{n \to \infty} \frac{n^2}{3n^2} = \frac{1}{3} \]
Ответ: \( \frac{1}{3} \).
Пример 3. Найти предел \( \lim_{n \to \infty} \frac{(2n-1)^3 + (1-3n)^3}{8n^3 - 2n} \).
Решение:
Раскроем кубы в числителе, используя формулу \( (a-b)^3 = a^3 - 3a^2b + 3ab^2 - b^3 \):
1) \( (2n-1)^3 = 8n^3 - 12n^2 + 6n - 1 \)
2) \( (1-3n)^3 = 1 - 9n + 27n^2 - 27n^3 \)
Сложим их:
\[ (8n^3 - 12n^2 + 6n - 1) + (1 - 9n + 27n^2 - 27n^3) = -19n^3 + 15n^2 - 3n \]
Для вычисления предела при \( n \to \infty \) оставим только старшие степени в числителе и знаменателе:
\[ \lim_{n \to \infty} \frac{-19n^3 + 15n^2 - 3n}{8n^3 - 2n} = \lim_{n \to \infty} \frac{-19n^3}{8n^3} = -\frac{19}{8} \]
Ответ: \( -\frac{19}{8} \).