schoolМатематика
verifiedРешено AI
Решение задач с логарифмами (Задание 23-24)
help_outlineУсловие задачи

lightbulbКраткий ответ
Представлены решения задач на вычисление логарифмов с разными основаниями и упрощение логарифмических выражений. Рассмотрены примеры с использованием свойств логарифмов и степеней.
Подробное решение
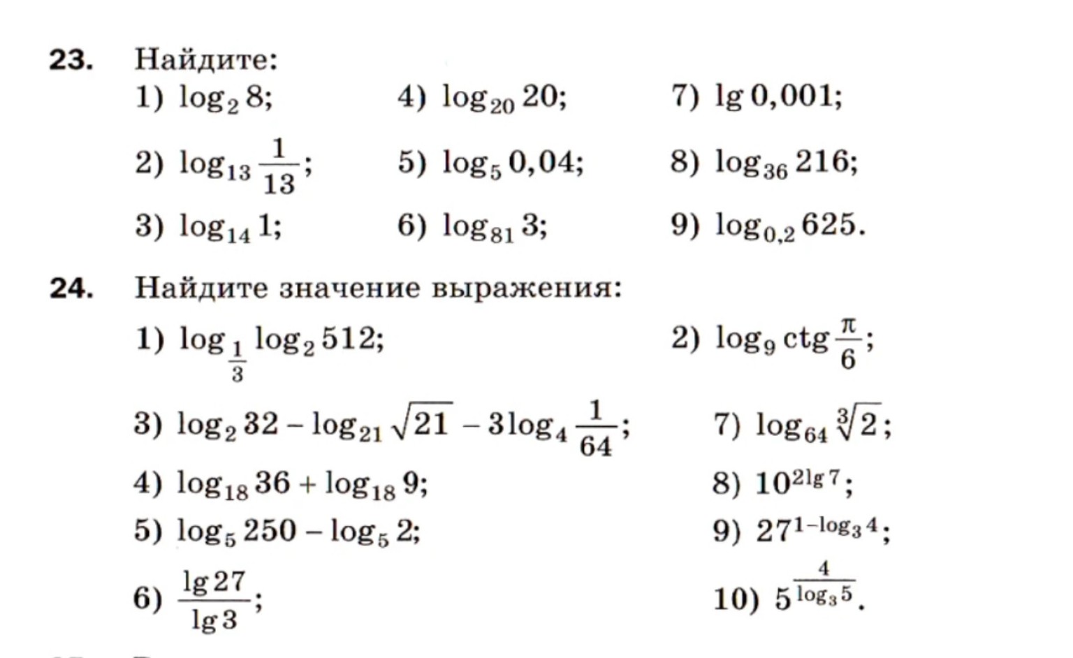
Задание 23. Найдите:
1) \(\log_{2} 8 = \log_{2} 2^3 = 3\)
2) \(\log_{13} \frac{1}{13} = \log_{13} 13^{-1} = -1\)
3) \(\log_{14} 1 = 0\) (так как любое число в нулевой степени равно 1)
4) \(\log_{20} 20 = 1\)
5) \(\log_{5} 0,04 = \log_{5} \frac{4}{100} = \log_{5} \frac{1}{25} = \log_{5} 5^{-2} = -2\)
6) \(\log_{81} 3 = \log_{3^4} 3^1 = \frac{1}{4} = 0,25\)
7) \(\lg 0,001 = \log_{10} 10^{-3} = -3\)
8) \(\log_{36} 216 = \log_{6^2} 6^3 = \frac{3}{2} = 1,5\)
9) \(\log_{0,2} 625 = \log_{1/5} 5^4 = \log_{5^{-1}} 5^4 = \frac{4}{-1} = -4\)
Задание 24. Найдите значение выражения:
1) \(\log_{\frac{1}{3}} \log_{2} 512 = \log_{\frac{1}{3}} \log_{2} 2^9 = \log_{\frac{1}{3}} 9 = \log_{3^{-1}} 3^2 = \frac{2}{-1} = -2\)
2) \(\log_{9} \text{ctg} \frac{\pi}{6} = \log_{9} \sqrt{3} = \log_{3^2} 3^{\frac{1}{2}} = \frac{1/2}{2} = \frac{1}{4} = 0,25\)
3) \(\log_{2} 32 - \log_{21} \sqrt{21} - 3 \log_{4} \frac{1}{64} = 5 - \frac{1}{2} - 3 \cdot (-3) = 5 - 0,5 + 9 = 13,5\)
4) \(\log_{18} 36 + \log_{18} 9 = \log_{18} (36 \cdot 9) = \log_{18} 324 = \log_{18} 18^2 = 2\)
5) \(\log_{5} 250 - \log_{5} 2 = \log_{5} \frac{250}{2} = \log_{5} 125 = \log_{5} 5^3 = 3\)
6) \(\frac{\lg 27}{\lg 3} = \log_{3} 27 = \log_{3} 3^3 = 3\)
7) \(\log_{64} \sqrt[3]{2} = \log_{2^6} 2^{\frac{1}{3}} = \frac{1/3}{6} = \frac{1}{18}\)
8) \(10^{2 \lg 7} = 10^{\lg 7^2} = 7^2 = 49\)
9) \(27^{1 - \log_{3} 4} = \frac{27^1}{27^{\log_{3} 4}} = \frac{27}{(3^3)^{\log_{3} 4}} = \frac{27}{3^{3 \log_{3} 4}} = \frac{27}{3^{\log_{3} 4^3}} = \frac{27}{64}\)
10) \(5^{\frac{4}{\log_{3} 5}} = 5^{4 \log_{5} 3} = 5^{\log_{5} 3^4} = 3^4 = 81\)