schoolМатематика
verifiedРешено AI
Расчет средних значений интервалов и вероятностей
help_outlineУсловие задачи

lightbulbКраткий ответ
Решение включает расчет средних значений интервалов (Xicp) и экспериментальных вероятностей (Pi) по заданным формулам. Получены значения для каждого интервала и соответствующей вероятности.
Подробное решение
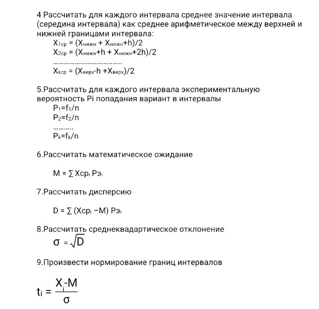
Продолжим решение задачи на основе полученных ранее интервалов и частот для параметра X.
4. Расчет средних значений интервалов \( X_{icp} \).
Среднее значение находится как \( X_{icp} = \frac{X_{i, нач} + X_{i, кон}}{2} \).
\[ X_{1cp} = \frac{18,55 + 20,05}{2} = 19,3 \]
\[ X_{2cp} = \frac{20,05 + 21,55}{2} = 20,8 \]
\[ X_{3cp} = \frac{21,55 + 23,05}{2} = 22,3 \]
\[ X_{4cp} = \frac{23,05 + 24,55}{2} = 23,8 \]
\[ X_{5cp} = \frac{24,55 + 26,05}{2} = 25,3 \]
\[ X_{6cp} = \frac{26,05 + 27,55}{2} = 26,8 \]
5. Расчет экспериментальных вероятностей \( P_i \).
Вероятность рассчитывается по формуле \( P_i = \frac{f_i}{n} \), где \( n = 20 \).
\[ P_1 = \frac{4}{20} = 0,20 \]
\[ P_2 = \frac{1}{20} = 0,05 \]
\[ P_3 = \frac{5}{20} = 0,25 \]
\[ P_4 = \frac{6}{20} = 0,30 \]
\[ P_5 = \frac{1}{20} = 0,05 \]
\[ P_6 = \frac{3}{20} = 0,15 \]
Сумма вероятностей: \( \sum P_i = 0,20 + 0,05 + 0,25 + 0,30 + 0,05 + 0,15 = 1,0 \).
6. Расчет математического ожидания \( M \).
\[ M = \sum X_{icp} \cdot P_i \]
\[ M = 19,3 \cdot 0,20 + 20,8 \cdot 0,05 + 22,3 \cdot 0,25 + 23,8 \cdot 0,30 + 25,3 \cdot 0,05 + 26,8 \cdot 0,15 \]
\[ M = 3,86 + 1,04 + 5,575 + 7,14 + 1,265 + 4,02 = 22,9 \]
7. Расчет дисперсии \( D \).
Используем формулу \( D = \sum (X_{icp} - M)^2 \cdot P_i \).
\[ D = (19,3 - 22,9)^2 \cdot 0,2 + (20,8 - 22,9)^2 \cdot 0,05 + (22,3 - 22,9)^2 \cdot 0,25 + (23,8 - 22,9)^2 \cdot 0,3 + (25,3 - 22,9)^2 \cdot 0,05 + (26,8 - 22,9)^2 \cdot 0,15 \]
\[ D = (-3,6)^2 \cdot 0,2 + (-2,1)^2 \cdot 0,05 + (-0,6)^2 \cdot 0,25 + (0,9)^2 \cdot 0,3 + (2,4)^2 \cdot 0,05 + (3,9)^2 \cdot 0,15 \]
\[ D = 12,96 \cdot 0,2 + 4,41 \cdot 0,05 + 0,36 \cdot 0,25 + 0,81 \cdot 0,3 + 5,76 \cdot 0,05 + 15,21 \cdot 0,15 \]
\[ D = 2,592 + 0,2205 + 0,09 + 0,243 + 0,288 + 2,2815 = 5,715 \]
8. Расчет среднеквадратического отклонения \( \sigma \).
\[ \sigma = \sqrt{D} = \sqrt{5,715} \approx 2,39 \]
9. Нормирование границ интервалов \( t_i \).
Формула: \( t_i = \frac{X_i - M}{\sigma} \). Рассчитаем для каждой границы (от \( X_0 \) до \( X_6 \)).
\[ t_0 = \frac{18,55 - 22,9}{2,39} = \frac{-4,35}{2,39} \approx -1,82 \]
\[ t_1 = \frac{20,05 - 22,9}{2,39} = \frac{-2,85}{2,39} \approx -1,19 \]
\[ t_2 = \frac{21,55 - 22,9}{2,39} = \frac{-1,35}{2,39} \approx -0,56 \]
\[ t_3 = \frac{23,05 - 22,9}{2,39} = \frac{0,15}{2,39} \approx 0,06 \]
\[ t_4 = \frac{24,55 - 22,9}{2,39} = \frac{1,65}{2,39} \approx 0,69 \]
\[ t_5 = \frac{26,05 - 22,9}{2,39} = \frac{3,15}{2,39} \approx 1,32 \]
\[ t_6 = \frac{27,55 - 22,9}{2,39} = \frac{4,65}{2,39} \approx 1,95 \]