schoolМатематика
verifiedРешено AI
Решение тренировочного варианта: сравнение чисел и типы чисел
help_outlineУсловие задачи

lightbulbКраткий ответ
Решение включает сравнение положительных и отрицательных чисел, а также определение натуральных, целых и дробных чисел из заданного набора. Рассмотрены сравнения обыкновенных дробей и десятичных чисел.
Подробное решение
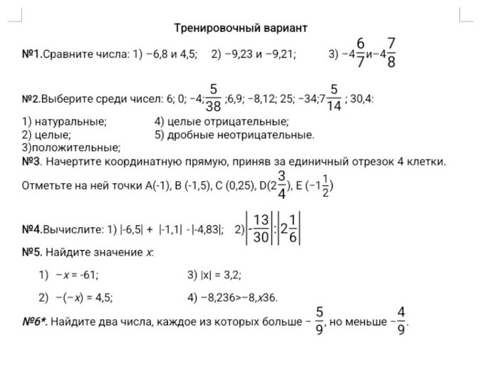
Тренировочный вариант
№1. Сравните числа:
1) \( -6,8 < 4,5 \) (любое отрицательное число меньше любого положительного).
2) \( -9,23 < -9,21 \) (из двух отрицательных чисел меньше то, модуль которого больше).
3) \( -4\frac{6}{7} \) и \( -4\frac{7}{8} \).
Приведем дробные части к общему знаменателю 56:
\( \frac{6}{7} = \frac{48}{56} \); \( \frac{7}{8} = \frac{49}{56} \).
Так как \( 4\frac{48}{56} < 4\frac{49}{56} \), то для отрицательных чисел наоборот:
\( -4\frac{6}{7} > -4\frac{7}{8} \).
№2. Выберите среди чисел: \( 6; 0; -4\frac{5}{38}; 6,9; -8,12; 25; -34; 7\frac{5}{14}; 30,4 \):
1) натуральные: \( 6; 25 \).
2) целые: \( 6; 0; 25; -34 \).
3) положительные: \( 6; 6,9; 25; 7\frac{5}{14}; 30,4 \).
4) целые отрицательные: \( -34 \).
5) дробные неотрицательные: \( 6,9; 7\frac{5}{14}; 30,4 \).
№3. Координатная прямая (единичный отрезок — 4 клетки):
Начертите прямую, отметьте 0. Вправо через 4 клетки — 1, влево через 4 клетки — -1.
Точка А(-1): 4 клетки влево от 0.
Точка В(-1,5): 6 клеток влево от 0 (так как 1,5 — это полтора единичных отрезка).
Точка С(0,25): 1 клетка вправо от 0 (так как \( 0,25 = \frac{1}{4} \) отрезка).
Точка D(\( 2\frac{3}{4} \)): 11 клеток вправо от 0 (2 целых отрезка по 4 клетки + 3 клетки).
Точка Е(\( -1\frac{1}{2} \)): совпадает с точкой В, 6 клеток влево от 0.
№4. Вычислите:
1) \( |-6,5| + |-1,1| - |-4,83| = 6,5 + 1,1 - 4,83 = 7,6 - 4,83 = 2,77 \).
2) \( |-\frac{13}{30}| : |2\frac{1}{6}| = \frac{13}{30} : \frac{13}{6} = \frac{13}{30} \cdot \frac{6}{13} = \frac{1}{5} = 0,2 \).
№5. Найдите значение x:
1) \( -x = -61 \);
\( x = 61 \).
2) \( -(-x) = 4,5 \);
\( x = 4,5 \).
3) \( |x| = 3,2 \);
\( x_1 = 3,2 \); \( x_2 = -3,2 \).
4) \( -8,236 > -8,x36 \).
Чтобы неравенство было верным, модуль первого числа должен быть больше модуля второго.
Значит, \( 236 < x36 \). Это возможно при \( x = 3, 4, 5, 6, 7, 8, 9 \).
Ответ: \( x \in \{3, 4, 5, 6, 7, 8, 9\} \).
№6*. Найдите два числа, каждое из которых больше \( -\frac{5}{9} \), но меньше \( -\frac{4}{9} \).
Приведем дроби к большему знаменателю, например, 18:
\( -\frac{5}{9} = -\frac{10}{18} \); \( -\frac{4}{9} = -\frac{8}{18} \).
Между ними находится число \( -\frac{9}{18} = -0,5 \).
Приведем к знаменателю 27:
\( -\frac{5}{9} = -\frac{15}{27} \); \( -\frac{4}{9} = -\frac{12}{27} \).
Между ними находятся числа \( -\frac{14}{27} \) и \( -\frac{13}{27} \).
Ответ: \( -\frac{14}{27} \) и \( -\frac{13}{27} \).