schoolМатематика
verifiedРешено AI
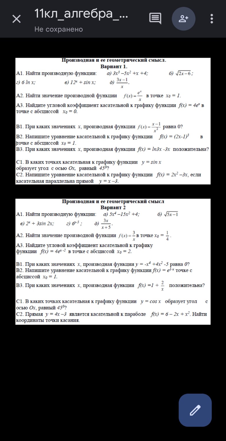
Производная и ее геометрический смысл. Вариант 1.
help_outlineУсловие задачи

lightbulbКраткий ответ
Представлено подробное решение задачи на нахождение производной различных функций: многочлена, корня, экспоненты, логарифма и дроби. Рассмотрен геометрический смысл производной.
Подробное решение
Производная и ее геометрический смысл. Вариант 1.
А1. Найти производную функции:
а) \( f(x) = 3x^3 - 5x^2 + x + 4 \)
\[ f'(x) = (3x^3)' - (5x^2)' + (x)' + (4)' = 9x^2 - 10x + 1 \]
б) \( f(x) = \sqrt{2x - 6} \)
\[ f'(x) = \frac{1}{2\sqrt{2x - 6}} \cdot (2x - 6)' = \frac{2}{2\sqrt{2x - 6}} = \frac{1}{\sqrt{2x - 6}} \]
в) \( f(x) = 12^x + \sin x \)
\[ f'(x) = 12^x \ln 12 + \cos x \]
г) \( f(x) = 6 \ln x \)
\[ f'(x) = \frac{6}{x} \]
д) \( f(x) = \frac{3x - 1}{x} = 3 - \frac{1}{x} \)
\[ f'(x) = (3)' - (x^{-1})' = 0 - (-1)x^{-2} = \frac{1}{x^2} \]
А2. Найти значение производной функции \( f(x) = \frac{e^x}{x} \) в точке \( x_0 = 1 \).
\[ f'(x) = \frac{(e^x)' \cdot x - e^x \cdot (x)'}{x^2} = \frac{e^x \cdot x - e^x}{x^2} = \frac{e^x(x - 1)}{x^2} \]
\[ f'(1) = \frac{e^1(1 - 1)}{1^2} = \frac{e \cdot 0}{1} = 0 \]
Ответ: 0.
А3. Найдите угловой коэффициент касательной к графику функции \( f(x) = 4e^x \) в точке \( x_0 = 0 \).
Угловой коэффициент \( k = f'(x_0) \).
\[ f'(x) = 4e^x \]
\[ k = f'(0) = 4e^0 = 4 \cdot 1 = 4 \]
Ответ: 4.
В1. При каких значениях \( x \), производная функции \( f(x) = \frac{x - 1}{x^2} \) равна 0?
\[ f'(x) = \frac{(x - 1)' \cdot x^2 - (x - 1) \cdot (x^2)'}{(x^2)^2} = \frac{1 \cdot x^2 - (x - 1) \cdot 2x}{x^4} = \frac{x^2 - 2x^2 + 2x}{x^4} = \frac{2x - x^2}{x^4} = \frac{2 - x}{x^3} \]
Условие \( f'(x) = 0 \):
\[ \frac{2 - x}{x^3} = 0 \Rightarrow 2 - x = 0 \Rightarrow x = 2 \]
(При \( x = 2 \) знаменатель не равен 0).
Ответ: 2.
В2. Напишите уравнение касательной к графику функции \( f(x) = (2x - 1)^3 \) в точке \( x_0 = 1 \).
Уравнение касательной: \( y = f(x_0) + f'(x_0)(x - x_0) \).
1) \( f(1) = (2 \cdot 1 - 1)^3 = 1^3 = 1 \)
2) \( f'(x) = 3(2x - 1)^2 \cdot 2 = 6(2x - 1)^2 \)
3) \( f'(1) = 6(2 \cdot 1 - 1)^2 = 6 \cdot 1 = 6 \)
4) \( y = 1 + 6(x - 1) = 1 + 6x - 6 = 6x - 5 \)
Ответ: \( y = 6x - 5 \).
В3. При каких значениях \( x \), производная функции \( f(x) = \ln 3x - 3x \) положительна?
Область определения: \( 3x > 0 \Rightarrow x > 0 \).
\[ f'(x) = \frac{1}{3x} \cdot 3 - 3 = \frac{1}{x} - 3 \]
Условие \( f'(x) > 0 \):
\[ \frac{1}{x} - 3 > 0 \Rightarrow \frac{1 - 3x}{x} > 0 \]
Так как \( x > 0 \), то \( 1 - 3x > 0 \Rightarrow 3x < 1 \Rightarrow x < \frac{1}{3} \).
С учетом ОДЗ: \( 0 < x < \frac{1}{3} \).
Ответ: \( (0; 1/3) \).
С1. В каких точках касательная к графику \( y = \sin x \) образует угол с осью \( Ox \), равный \( 45^\circ \)?
Угловой коэффициент \( k = \tan 45^\circ = 1 \).
\[ y' = \cos x \]
\[ \cos x = 1 \Rightarrow x = 2\pi n, n \in \mathbb{Z} \]
Найдем \( y \): \( y = \sin(2\pi n) = 0 \).
Ответ: \( (2\pi n; 0), n \in \mathbb{Z} \).
С2. Напишите уравнение касательной к графику \( f(x) = 2x^2 - 3x \), если касательная параллельна прямой \( y = x - 3 \).
У параллельных прямых угловые коэффициенты равны, значит \( k = 1 \).
\[ f'(x_0) = 1 \Rightarrow 4x_0 - 3 = 1 \Rightarrow 4x_0 = 4 \Rightarrow x_0 = 1 \]
1) \( x_0 = 1 \)
2) \( f(1) = 2(1)^2 - 3(1) = -1 \)
3) \( f'(1) = 1 \)
4) \( y = -1 + 1(x - 1) = x - 2 \)
Ответ: \( y = x - 2 \).